做硬件的大多数人都喜欢玩电路,就像大多数男生都喜欢玩游戏一样。最近群里的小伙伴太活跃了,每天未读消息都是几百+,偶然点开看到这个电路图,觉得有点意思,分享给大家。
其实这电路图并不难,可能很多做硬件的一看就知道。我之所以想要分享出来,原因是之前有很多基础不太好的同学问我,还有一些转行的同学,这里主要想照顾一下他们。

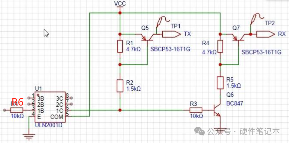
功能要求:
假设VCC为12V,
当R6输入为高电平,则TX 输出为12V,RX输出为0。


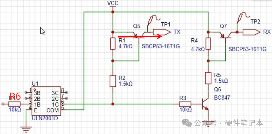
2.2 Q5三极管分析

Q5 基极电压为:


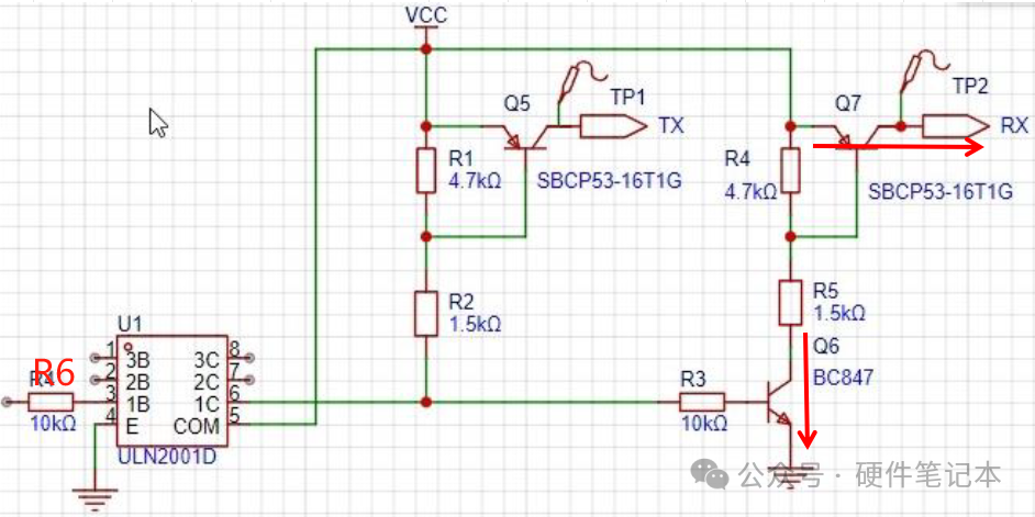
Q6集电极电压接近0V,同理 Q7的Vbe大于0.7V,Q7导通,则RX输出为12V,为高。
综上所述:当输入为低时,输出TX为高,RX为高。跟要求的功能相反,此处电路有问题。
3.1 U1-3脚为高电平时,U1-6脚被拉低,拉低后的电压为0,
即:U1-6=0V
3.2 Q5的Vbe>0.7V(这里简单,大家自己算),Q5导通,TX=12V,为高。
3.3由于U1-6=0V,所以Q6截止,那么Q7也就截止,RX输出为0V。
综上所述,当输入为高时,输出TX为高,RX为低,满足要求。
所以本电路就只有一个问题:当输入为低时,输出TX为高,RX为高。即:那么当输入为低时,怎么让输出TX也为低?
请大家看红色箭头所示回路,为什么要看这条回路呢?你想啊,你的目地是改变三极管Q5的开关,但是你发现没,无论输入电平怎么变化,三极管Q5完全没受控制,一直导通。那为什么不受控呢?那是因为三极管基极电压再怎么变化,Vbe压差始终>0.7V,你让他压差<0.7V不就行了,通过计算<300R可实现功能。
小结: 王工只是粗浅的分析本电路,实现了产品的基本功能,真正用在产品上考虑的会更多,比如上下电,三极管的温漂,功耗,还有就算一个没问题,小批量甚至量产是否都OK呢。软件BUG可以升级,硬件BUG只能改板,试错成本高,所以硬件需谨慎。
声明: