想学硬件?我给转行,零基础的同学提点建议(内含福利)
前段时间好多人加我微 信,问我硬件入门是不是很难,印象比较深刻的是下面两个同学。为了保护他们的个人隐私,我划掉了他们的关键信息。
同学1:文科生,有几年工作经验,没有任何基础,想转行硬件。
同学2:目前主要从事单片机工作,想更多的了解硬件,从头开始学硬件。
这两位同学其实都已经工作几年了,王工也跟他们简单聊了一下,大概想表达的意思首先是考虑自己的家庭,即使你对目前自己的行业或者工作不满意,至少还有一口饭吃。硬件这个专业在短时间内是挣不了钱的,前期你需要花费大量的时间去摸索,工资也很低,没有必要一下子就转行来硬件,特别是工作几年再转行。对于刚毕业不久,没有家庭的人来说,还可以慢慢磨一下。如果你真的想好了要转,最好先把这些可能产生的后果想清楚了再说。
下面我把自己理解的硬件入门的一个整体方向跟大家聊聊
1、认识元器件
打个比方,盖房子需要砖块,电子元器件就相当于砖块,我们的硬件电路就是一个个元件器搭起来的(这个比较可能不是很严谨,砖块都是差不多一样的,而电子元器件则是多种多样的)。
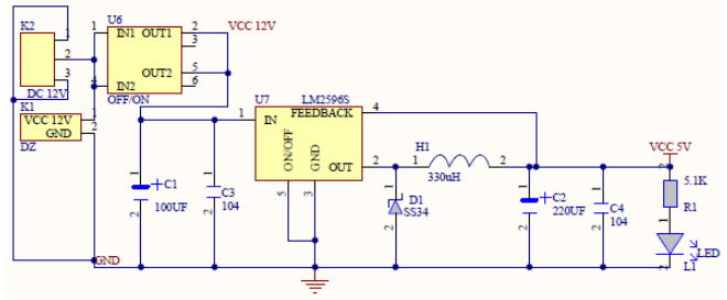
比如下面的电路图,它主要实现的功能是从12V降压到5V。用到的元件有电阻,电容,电感,稳压二极管,LED和DC/DC降压芯片,还有连接器。首先要知道每个元件的作用和特性,还有元件值大小,以及为什么要这样设计,这些都是有讲究的。

2、认识工具
做硬件打交道的工具有很多,常用的有:万用表,镊子,示波器,电烙铁,吸锡器,剥线钳,松香,螺丝刀,斜口钳,各种胶(固定、粘贴或绝缘用),热缩套管,热风枪,静电手环,直流源,热成像仪。好了画图软件啥的先不说了,怕吓到你们。
这些真的都是常用的,都是需要花时间的,就拿焊板子这块来说,要想焊好,都需要花几个月甚至更长的时间。叫你焊个插件,你可能没问题,1206/0805/0603也可能没有问题,但是0402/0201就是焊不上(甚至有些时候还要飞线)。有人说,我可以焊些简单的,不焊那么复杂啊。但现在的产品都是越来越小型化趋势,就拿咱公司来说,最常用的封装都是0402,焊接是硬件调试基本功,必须得会。
所以,想入门,先多练练焊接吧。
3、尝试做些简单的项目
网上也有很多免费的,开源的项目,大家可以跟着做一遍,走一遍流程,心里有个数。完成一个产品的大概流程是:需求→方案→原理图设计→PCB设计→打样调试→实现功能。当然,实现功能是产品最基本的要求,还需要对产品做信号量测,性能测试,可靠性测试,EMC认证测试。每一个步骤都需要花很多时间和精力去做。以上就是王工总结的一个大概思路,细节这里就不展开讲了,太多了。
王工讲这个的目的不是为了吓唬那些新手,只是想让你们更多的了解硬件是怎么回事儿,然后再来权衡一下有没有必要入坑硬件。声明:原创文章,转载请注明出处。本号对所有原创、转载文章的陈述与观点均保持中立,推送文章仅供读者学习和交流。文章、图片等版权归原作者享有,如有侵权,联系删除。