1、规格书上有写。规格书一般都会有引脚定义说明,就是每个芯片都有哪些引脚,每个引脚的功能是什么?能接受的电压范围是什么,包括推荐电路什么的里面都有说明。
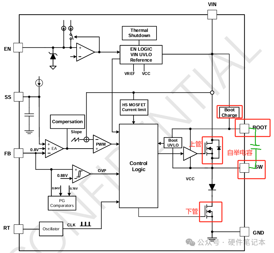
2、看框图。也就是这个芯片内部电路是什么样子的,有部分是厂家直接框选出来并进行功能备注,这个框里面的电路不对外公开。所以咱们如果不懂,结合内部框图看个大概,大概哪一部分是什么作用之类的就行了,也不必深究每一部分里面的电路啥的。
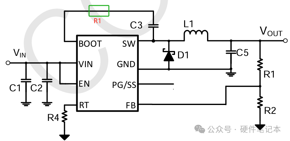
3、BOOT引脚和SW引脚之间必须接0.1uF电容。
为什么要接电容而不是电阻?电容接多大?为什么是0.1uF而不是其它容值?


看完这句话,你好像也不太懂啥意思,反正你就记住BOOT 和 SW 引脚之间需要外接一个不小于0.1uF的电容就好了。

如下框图,可以看到最右端有个BOOT引脚,有的叫BST,在外部电路设计时,BOOT和SW管脚之间,需要加一个电容,一般是0.1uF,连接到DC–DC高端MOS管的驱动端,这个电容叫自举电容。
先记住电容的位置和名字吧。然后,我们首先要理解BUCK芯片的大概工作原理,然后再来进一步理解自举电容。

DC-DC BUCK基本工作原理
上面的NMOS我们叫上管(也叫高端MOS),下面的NMOS我们叫下管(也叫低端MOS)。
当上管关闭,下管MOS打开时,SW接地为0,BOOT上的电压由BOOT Charge提供,假如是5V,就对电容进行充电,此时电感通过续流二极管对负载进行供电;
当下管关闭,上管MOS打开时,因为上管Vgs>Vgs(th),所以上管MOS就能打开,随着上管MOS打开,SW上的电压就会变成VIN,SW对电感进行充电储能,电感电流呈上升趋势。
如果不加这个C,那当Vgs<Vgs(th)时,就会出现上管MOS无法打开;加上C之后,利用电容电压不能突变的特性,当SW变成VIN,那BOOT上的电压就会升为VIN+5V,此时Vgs会大于Vgs(th),上管MOS管就打开了。
注意,上下管只能交替、轮流导通,不能同时打开,否则就直接炸机了。
怎么理解这个自举电容呢?它在这个电路中起到了很大的作用。
如果有清楚计算的大佬,可以帮忙指点一下。
王工最后再啰嗦几句,自举电容的关键在于利用了电容两端的电压不能突变,为什么这样说?
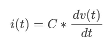
有一个公式如下(至于怎么推导的,感兴趣可以尝试一下,这里不细说了)

从公式可以看出:电容上的电流和电压的变化量是呈正比的,或者说电容上电压的变化量和电流是呈正比的。
我们反推,如果电容的电压可以突变,那就需要无穷大的电流,但是实际中并不存在无穷大的电流,所以电容两端电压不能突变。
也可以更形象一点来比喻,我们常常用水来比喻电容。假如你倒一杯水,你倒水的速度再快,水杯里的水也是一点点加满的,而不是瞬间就加满的对吧,这就像电容的充电过程,电压的增加是随着电荷的积累而逐渐发生的,也是需要时间的,所以电容两端的电压不能突变。
好吧,王工讲的有点啰嗦,不知道你懂了没有,今天就到这里吧。
声明: