首页/文章/ 详情

华为PCB的EMC设计指南

9分钟前浏览13
大家好,我是王工。

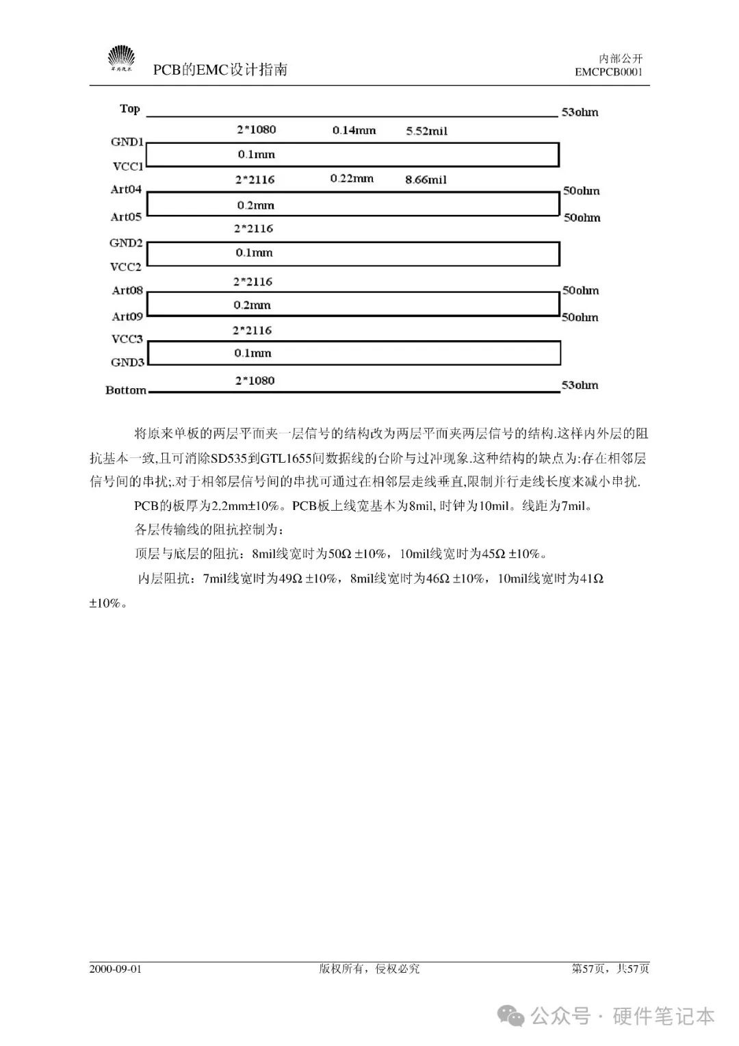
转载一篇华为《PCB的EMC设计指南》,合计94页PDF,对PCB的EMC设计从布局、布线、背板的EMC设计、射频PCB的EMC设计等方面做了系统的总结,供大家进行PCB的EMC设计参考。


声明:


 
声明:文章来源百度文库。本号对所有原创、转载文章的陈述与观点均保持中立,推送文章仅供读者学习和交流。文章、图片等版权归原作者享有,如有侵权,联系删除。  

来源:硬件笔记本
电路电子
著作权归作者所有,欢迎分享,未经许可,不得转载
首次发布时间:2025-11-26
最近编辑:9分钟前
硬件笔记本
本科 一点一滴,厚积薄发。
获赞 157粉丝 47文章 831课程 0
点赞
收藏
作者推荐

他们说硬件工程师涨薪最快的方式是跳槽,多久跳一次比较合适?涨多少比较合理?

大家好,我是王工。前段时间跟一个兄弟聊天,他说他想辞职,但是又不敢辞职,想等拿了年终奖再看。之所以有点纠结是因为有两个顾虑,一方面是因为现在大环境不好,怕出去找不到工作;另一方面是因为感觉在现在的公司看不到希望,干了多年工资不涨,福利也没有。1、那么,干硬件多久跳槽一次比较合适?3年跳一次可以吗?一起来看看别人的经验吧。1、建议干两年以上再跳槽,至少要能够独立做几个项目。2、建议3年,把基础做的扎实一点。 3、看个人能力。 其实他们说的都没错,核心还是在于自己,只要你工作能力强,即使工作年限很短,很多用人单位也是会录取的,企业招人就是去解决问题的,所以这个工作时间我个人觉得不是主要因素。英雄不问出处,有些人年纪轻轻,早已功成名就,有些人奋斗一生,却也碌碌无为。2、涨薪多少比较合理?一般建议20%-50%,这得看个人实际情况。如果你在原来的公司,有些许进步,但不是特别的突出,只是呆腻了,想换个环境,那么20%-30%就差不多了。如果你在原来的公司成长很快,表现突出,特别优秀,想去一个更有挑战性的平台,那涨薪50%也不是没有可能。以上都是根据王工的一些个人经验总结,不一定完全对,大家各抒己见。声明: 声明:原创文章,转载请注明出处。本号对所有原创、转载文章的陈述与观点均保持中立,推送文章仅供读者学习和交流。文章、图片等版权归原作者享有,如有侵权,联系删除。 来源:硬件笔记本

未登录
还没有评论
课程
培训
服务
行家
VIP会员 学习计划 福利任务
下载APP
联系我们
帮助与反馈