01
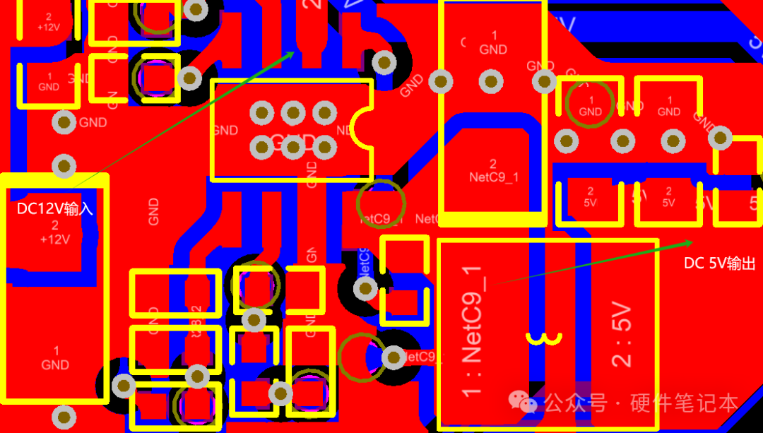
小小的过孔看起来不起眼,实则很有讲究,新手最容易翻车。之前,一个新同事在画DC/DC电源的时候,因为过孔没打好,板子回来调试发现电源带不起载,后来只有重新画板,如下是更新后的PCB图,一个12V转5V的DC/DC电源。


01
过孔,简单来说,就是PCB板上用来连接不同层之间电气信号的小孔。从图片来看,过孔一般分为通孔,埋孔和盲孔。

1、通孔(Through Hole Via)
这是最常见的过孔类型,从顶层贯穿到底层,适合连接多层板。它的优点是结构简单、可靠性高,但缺点是占用空间大。
2、盲孔(Blind Via)
盲孔只从表层连接到内层,不会贯穿整个板子。它的优点是可以节省空间,适合高密度设计,但工艺复杂,成本较高,一般不用。
3、埋孔(Buried Via)
埋孔完全隐藏在PCB内部,只连接内层。它的优点是不占用表层空间,适合超复杂设计,但制作难度大,成本最高,一般不用。
4、盘中孔(Via in Pad)
这是一种“高级”过孔,直接将过孔打在焊盘上,来看一张嘉立创官网的图片,可以形象的解释。它的优点是节省空间、提高信号完整性,特别适合高密度、高速电路设计,但它的工艺要求极高。

看到这里,你可能会问:“既然盘中孔这么好,为什么大家不都用它?”
答案很简单:工艺难度大,普通工厂做不了。
但别急,后面我们会提到一家公司,他们的盘中孔工艺堪称一绝。
02
咱们一般的电源或者单片机产品,不用过多考虑工作速度,其寄生电容、电感可以忽略。但高速信号,比如PCIE,DDR,HDMI等,过孔的寄生效应对信号完整性的影响就不能忽略。


从公式可以看出,我们可以通过尽量减小过孔焊盘直径,适当增加过孔焊盘与地平面之间的隔离距离和尽量使用较薄的PCB板以减小寄生电容。

d 是中心钻孔的直径。
总之,过孔的寄生电容和寄生电感会延长信号的上升时间,同时引入了走线的阻抗,从而造成传输线上阻抗的不连续,就会产生一些列的问题,比如:反射,波形失真,信号完整性降低,甚至可能导致电路功能失效。
03
过孔太大,会占用较多空间,也会增加寄生电容;过孔太小,会增加寄生电感,同时制造工艺难度加大,成本也会增加。



04
通过以上分析,我们得出:

那它是怎么来提高信号的完整性呢?
在焊盘上打孔,减少了焊盘和过孔之间的引线,降低了寄生电容,从而减少信号上升时间的延迟,提高了信号的传输速度。
在焊盘上打孔,消除了引线长度,减少了寄生电感,从而减少信号反射和延时,提高信号传输质量。
在焊盘上打孔,节省了布线空间,使布局更加紧凑和优化,特别适合高密度设计。从而减少信号之间的串扰,提高整体电路性能和可靠性。
除了提高信号的完整性,在焊盘上打孔,还可以让板子整体看起来更加美观。以下来自嘉立创官网网友的晒单图片

盘中孔工艺的优点这么多,那它的价格如何呢?咱们对比几个比较大的板厂一起来看看,就拿63mmx72.5mm,6层核心板,打样5片为例:



如果用嘉立创的券,可以免费打样
综上,嘉立创价格最低,真正做到了物美价廉,如果你想做6层及以上板子,建议你到嘉立创PCB去试试。