011
一个让工程师纠结的问题:信号线到底要不要串电容?这取决于接口标准、信号特性和系统设计需求。我们遇到过的很多信号一般都是加了一个小电容,今天跟大家探讨一下其作用、选型及设计要点。
011
在日常硬件开发设计过程中,我们经常会看到一些高速串行信号上都会串联一个电容,比如eDP,DDI,DP,PCIE,STATA,USB3.0等等。
如下是我截取的部分日常原理图
eDP(Embedded DisplayPort)信号接口
它是基于DisplayPort架构和协议开发的,主要用于内部显示连接。eDP接口能够传输高分辨率的信号,支持多数据同时传输,具有传输速率高、lane数少、尺寸小等特点。

DDI(Digital Display Interface)信号接口
DDI是x86架构中CPU内部的显示接口,主要用于连接外部显示设备。DisplayPort(DP)是DDI接口的一种具体实现方式,由视频电子标准协会(VESA)开发并标准化。

DP(DisplayPort)信号接口
DP接口是一种由视频电子标准协会(VESA)标准化的数字式视频接口标准,由PC及芯片制造商联盟开发。DP接口主要用于视频源与显示器等设备的连接,支持高分辨率和多显示器设置。

PCIE(Peripheral Component Interconnect Express)信号
PCle 用于连接计算机内部的各种外部设备,如显卡、网卡、存储设备等。它是PCI技术的后继者,旨在提供更高的数据传输速度和更好的性能。

SATA(Serial Advanced Technology Attachment)信号
SATA信号接口是一种用于连接存储设备的高速串行接口标准,主要应用于硬盘、固态硬盘和光驱等设备。

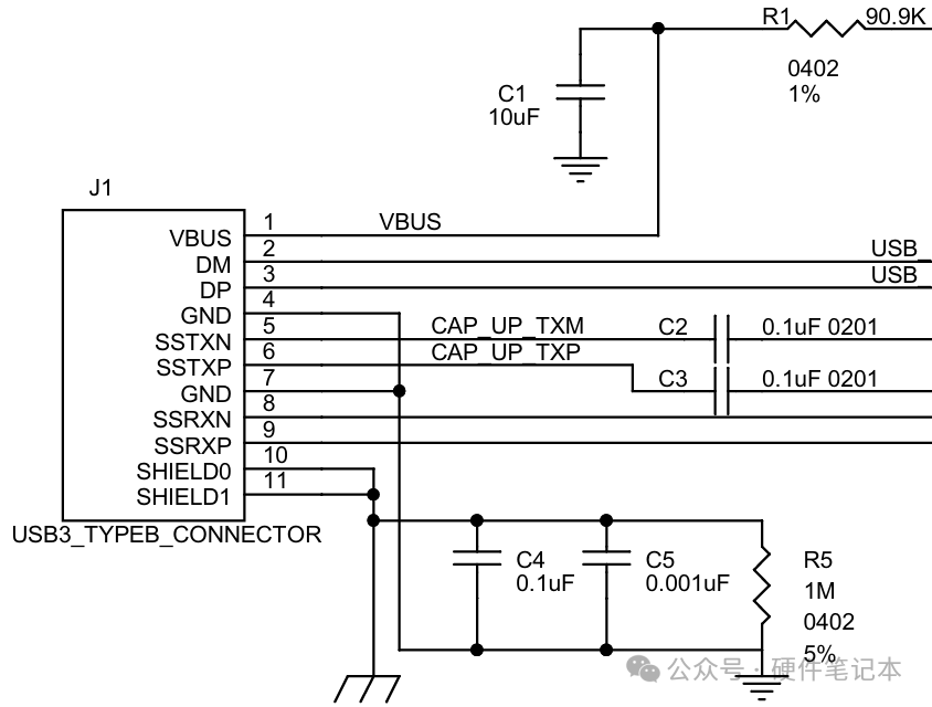
USB3.0信号

信号线上串联电容的设计并非随意为之,而是基于信号完整性、协议规范以及系统稳定性的综合考量。无论是eDP、DDI、DP等显示接口,还是PCIe、SATA、USB3.0等高速数据传输协议,电容的取舍、选型都直接影响着信号的传输质量和设备可靠性。
021
高速接口通常采用AC耦合,即在信号线上串联小电容(典型值:10nF~100nF),其作用包括:
滤除直流分量:高速串行信号,经常叠加直流分量以减少传输衰减。串联电容通过“隔直通交”特性滤除直流,使信号以0电平对称,避免接收端偏置冲突,提升信号质量。
改善信号完整性:电容的串联位置和大小可以影响信号的反射和传输效率。例如,在接收端放置电容可以减少反射,而在发送端根据特定协议要求放置电容则可能有助于满足特定的电气规范。
防止电磁干扰(EMI):在某些情况下,电容还可以用于吸收和抑制高频信号反射,减少电磁干扰,特别是在时钟信号线上,电容可以帮助平滑高频波形,减少振铃和过冲。
提供过压保护: 网上有资料说可以提供过压保护,但是具体有没有这个作用以及怎么实现过压保护,有待研究。
031
我们在layout时,这个电容放置的位置有没有什么讲究呢?是放在接收端还是发射端呢?
这里我们有几个参考:
电容位置优先参考开发板demo
按协议规定,板级连接靠近座子,芯片之间连接靠近发送端
无特殊要求,一般情况下,我们是放在接收端。如RK3568明确要求需要串联100nF交流耦合电容,并建议使用0201封装,有更低的ESR和ESL,可减少线路上的阻抗变化,在布局时,靠近RK3568管脚放置。
一般放在接收端的原因如下:
但是也有例外,一些协议有明确要求的信号,比如USB 3.0。

根据USB 3.0规范,在Host和Device的TX端(发送端)需要放置耦合电容,容量范围为75nF到200nF。这些电容的主要作用是隔直流并提供共模噪声抑制,有助于优化信号完整性和接收端的偏置电压稳定。
声明: