最近有两件事让我特别想写一篇关于充电管理IC的科普文章。
第一件事是上个月我拆解了自己的充电宝,发现里面除了锂电池,还有一块小小的电路板,上面集成了几颗芯片,其中最关键的就是充电管理IC,它负责控制充电电流、电压,防止过充过放,确保电池安全。

第二件事是前几天和一个硬件工程师朋友聊天,他正在调试一块带锂电池的板子,但充电部分总是出问题。他说:“我是第一次做类似项目,没想到这么复杂!” 确实,锂电池充电看似简单,但如果没有合适的充电管理IC,轻则电池寿命缩短,重则可能引发安全问题。
既然充电管理IC这么重要,今天我们就来好好聊聊它的工作原理,尤其是锂电池充电的各个阶段,以及充电器IC是如何确保电池安全、高效充电的。

011
给锂电池充电,并不是简单地把电源接上就行,而是要像给运动员制定科学的训练计划一样,分阶段进行。一般来说,锂电池充电分为四个阶段:

如果一块锂电池长时间不用,电压可能会降到极低水平(比如低于2.1V),这时候直接大电流充电可能会损坏电池。所以,充电IC会先以很小的电流(通常50mA左右)慢慢“唤醒”电池,就像用轻声叫醒一个熟睡的人一样。
这个阶段通常很短,可能只有几秒钟。但如果电池一直无法恢复,充电器IC就会判定它可能损坏,自动停止充电,避免危险。

电池被唤醒后,还不能直接大电流充电,而是进入预充电阶段。这时充电器IC会以较低的电流,通常为 C/10(C 为容量,以 mAh 为单位)慢慢充电,使电池电压缓慢上升。
这个阶段就像大病初愈的人需要先吃流食一样,避免突然的大电流冲击,保护电池健康。

当电池电压恢复到约每节3V左右时,就可以进入快充阶段了!这时充电器IC会提供较大的恒定电流(电池可以安全地处理 0.5C 至3C 之间的较高充电电流)。
C 代表电池的充放电倍率,表示电流相对于电池容量的倍数。
公式:最大电流(A) = 电池容量(Ah)× C 速率
举个例子:
如果你的手机电池是3000mAh,支持1C快充,那么最大充电电流就是3A。
如果支持2C快充,那就能用6A电流充电,速度更快!
不过,快充能力取决于电池本身的“体质”,就像有的人能大口吃饭,有的人消化能力有限。电池厂商会规定最大充电电流,而充电器IC的任务就是在安全范围内提供最快的充电速度。

当电池电压接近满电状态(通常4.1V~4.5V/节)时,充电器IC会切换为恒压模式,保持电压不变,同时让电流逐渐减小。
这就像吃饭接近饱腹时,人会放慢进食速度。

当充电电流降到设定值(比如C/10)以下时,充电器IC就会判断电池已充满,自动停止充电。
021
现代充电器IC不仅仅是简单的开关,它们更像是电池的“智能管家”,具备多种高级功能:
阈值可调:不同电池的“体质”不同,有的适合快充,有的需要慢充。好的充电器IC允许工程师调整各阶段的电压、电流阈值,匹配不同电池的需求。
多重保护:实时监测电压、电流、温度,防止过充、过放、过热,就像给电池装上“安全气囊”。
状态反馈:通过LED灯或通信接口(如I²C)告诉用户充电状态,比如“充电中”“已充满”“故障”等。
兼容多种电源:支持USB、适配器、无线充电等多种输入方式,自动选择最优充电策略。
031
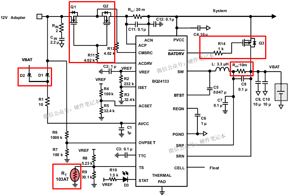
以TI的BQ24133举例,它是德州仪器(TI)推出的一款高效电池充电管理IC,广泛应用于智能手机、平板电脑、便携式医疗设备等产品中。



D1, D2是用来选择供电电源的,D1表示由输入适配器给芯片VCC供电,D2表示由电池给芯片VCC供电。

D2去掉的话,在不插适配器,仅有电池的情况下,芯片没有供电。这样,如果system需要供电,电池供电回路battery->Q3->system,由于芯片没有供电,Q3的驱动不会打开,电流只能经过Q3的体二极管(会产生压降),在其上的损耗比较大。

RSR为一个10mΩ充电电流检测电阻,可实时监测充电电流的工作状态。电容C8为0.1uF的陶瓷电容,用来消除差模滤波。

TS为温度检测引脚,用于实时监测电池温度,温度传感器推荐RT为铂热电阻,它测温精度非常高。由于使用高质量的铂电阻片,在相同的温度下,其电阻值变化较小,从而使得测量结果更加准确。
041
从以上可以看出CHARGE IC的重要性,如果没有专业管理,锂电池充电可能会带来很多问题:
过充危险:锂电池过充可能导致鼓包、漏液,甚至起火爆炸。
寿命缩短:不合理的充电方式会大幅降低电池循环寿命。
温度失控:大电流充电时,如果散热不良,电池可能过热损坏。
所以,充电器IC的作用不仅仅是“充电”,更是“安全守护者”。
声明: