首页/文章/ 详情

交直流电压采样电路设计

7小时前浏览4

电压的采集是我们进行电路设计常常用到的,具体的采集类型上又分为直流采集和交流采集,将源电压通过一系列的电路设计,最终通过AD(数模转换芯片或单片机内部AD)读入MCU,并执行相应的决策,是我们大多设计的要求。下文将通过具体的实例介绍如何设计合适的电压采集电路。    

  

直流电压采集

要求:采集一个输出范围为20V-28V的Uo电压信号到0-3.3V的AD。

设计思路:将20v到28v中的8v压差全部映射到0-3.3v的范围内,才内能更好的利用AD模块,所以首先将Uo与20V做差分,将电压抬低到0-8v(注:有时碍于仪放信号输入电压的范围较小会先分压再抬低见形式二),然后通过电阻分压将8v映射到3.3v的范围内。

形式一:

1、利用现有的电压产生20v的基准电压

2、通过仪放将Uo与20v差分(注:826的REF引脚为输出基准)

3、分压及输出阻抗匹配(电压跟随器)

4、输出钳位保护

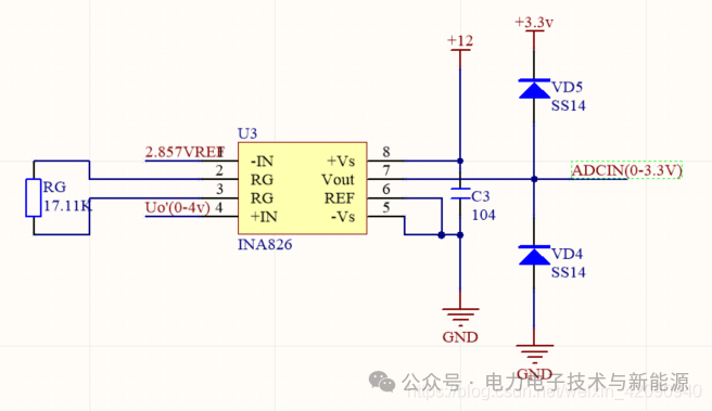
形式二:

1、将Uo分压7倍,即将0-28v映射到0-4v,同理将20v也分压7倍即要产生2.857v的电压基准

     

2、差分并放大2.887倍及钳位电路(计算方法:3.3/(4-2.857),差放直接输入给AD不需要阻抗匹配)

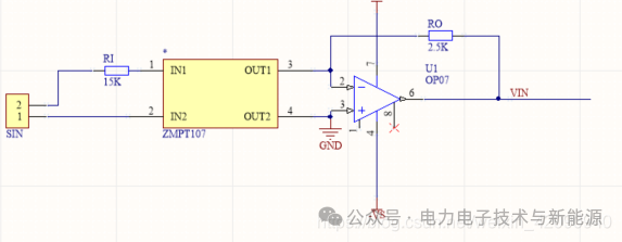
交流电压采集

要求:采集单相正弦交流电的有效值范围为(0-24v)

设计思路:通过电压互感器将电压读取到,并放缩到合适的范围内,输入给有效值检测芯片,再将有效值检测芯片的输出给AD

1、电压互感器读取

2、有效值检测芯片及保护电路


总结:不论电路设计的多么精确,误差总会是有的,所以在电路的设计基础上,再通过MATLAB将数据进行拟合,才能将误差进一步的消除。

说明:本文来源网络;文中观点仅供分享交流,不代表本公 众号立场,转载请注明出处,如涉及版权等问题,请您告知,我们将及时处理。

来源:电力电子技术与新能源
燃料电池电源电路电磁兼容汽车电力电子MATLAB新能源芯片Simulink电机控制
著作权归作者所有,欢迎分享,未经许可,不得转载
首次发布时间:2025-10-19
最近编辑:7小时前
获赞 166粉丝 315文章 2154课程 0
点赞
收藏
作者推荐

构网型PCS技术解析与场景化应用方案

构网型PCS技术解析与场景化应用方案 说明:本文来源网络;文中观点仅供分享交流,不代表本公众 号 立场,转载请注明出处,如涉及版权等问题,请您告知,我们将及时处理。来源:电力电子技术与新能源

未登录
还没有评论
课程
培训
服务
行家
VIP会员 学习计划 福利任务
下载APP
联系我们
帮助与反馈