首页/文章/ 详情

【机械设计】轴承的选择步骤和种类

2天前浏览7

--正文--

轴承的结构是什么样的?    
-减轻摩擦的结构和各零件的作用
各类轴承有什么区别?
   
~轴承的种类和特点~    

   
设计机械时,选择适合的轴承非常重要。    
JTEKT在滚动轴承综合产品目录中刊载了轴承的选择方法,但产品目录中的专业术语太多,页数也太多,很多人觉得难以读懂。
那么,在本专栏中,我们就对如何选择适合机械的轴承?以及轴承的选择要点进行介绍。
“滚动轴承综合产品目录”中,轴承被表述为“轴承”及“滚动轴承”,本专栏中统一表述为“轴承”。


1. 选择轴承的条件是什么?


轴承种类繁多,类型丰富,有几mm的超小型,还有超过10m的大型产品。
   
图片    

图1 超小型轴承(微型轴承)
 ※“滚动轴承综合产品目录”中表述为微型。

图片    

图2 超大型轴承(隧道盾构机用)  

要从这些众多品种中选择适合不同机械的轴承,以下两个条件非常重要。
•条件1:必须适合机械的使用环境和对轴承的要求条件
•条件2:能比较容易地购买到更换用轴承,便于机械的维护、检查
如满足上述条件,可减少机械故障,缩短维修时轴承的更换时间,延长机械运行时间。
因此,选择合适的轴承,有助于实现经济、优异的机械设计。


2. 轴承的选择步骤

“轴承的选择方法”专栏中,按照下表1中所示的步骤来选择轴承。
但是,所介绍的步骤只是选择轴承的指南。
在实际选择轴承时,重要的是要根据过去的实际产品和改善案例进行选择,不必完全拘泥于此步骤。

图片    


3. 轴承种类的选择方法


进行机械设计时,大都是先确定满足必要强度的轴的尺寸,然后在此基础上选择轴承。

1)主要承受径向(与轴垂直的方向)负荷时,选择径向轴承,主要承受轴向(与轴同方向)负荷时,选择轴向轴承。
※轴向负荷也叫推力负荷。
2)轴承承受的负荷较小时,选择滚珠轴承;负荷较大时,选择滚子轴承。
   
图片    
图片    
图片    

3)一个轴承同时承受径向负荷和轴向负荷时(合成负荷),如果合成负荷较小,选择深沟球轴承或角接触球轴承;如果负荷较大,则选择圆锥滚子轴承。

图片    

承受较大的双方向轴向负荷时,应组合使用两个以上的轴承或者选择多列轴承。

图片    
图片    


4. 轴承的安装空间


轴承的产品目录中刊载着表3中所示的主要尺寸(内径、外径等表示轮廓的尺寸)表。请使用该主要尺寸表,根据轴或轴承座的尺寸选择可装入安装空间的轴承种类。


什么是轴承座
1)主要尺寸表中列出了各尺寸系列的与轴承内径尺寸对应的外径尺寸和宽度(推力轴承时为高度)尺寸等。
2)尺寸系列代号是宽度系列和直径系列的组合,直径系列是相对于内径尺寸的阶梯式外径尺寸。

   
图片    

参考:轴承系列代号

3)即使是内径尺寸相同的轴承,也有多种宽度尺寸和外径尺寸,可从中选择适合的轴承。
[参考(图9 a)]
此外,还可从轴承座尺寸相同的轴承中根据外径尺寸选择合适的轴承。
[参考(图9 b)]

   
图片    

参考:径向轴承的尺寸系列说明 / 推力轴承的尺寸系列说明

4)在表3的例子中,选择直径系列0、2、3的轴承。伴随着机械的小型化,轴承的安装空间有时会受到限制,这种情况下应选择直径系列9的轴承。
只有半径方向的安装空间受到限制时,应选择宽度(推力轴承时为高度)系列2以上的轴承或者多列轴承。此外,部分轴承种类(深沟球轴承等)省略了宽度系列,详情请参阅滚动轴承综合产品目录。
再者,在选择轴承种类这个阶段,不能只限定于一个种类,应选择多个种类。


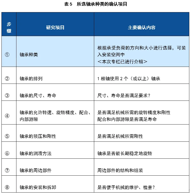
5. 所选轴承种类的确认


使用表4所示的“各种轴承的性能比较表”,大体确认所选轴承种类是否妥当。

   
图片    
各种轴承的性能比较
具体根据表5中所示的项目,确认所选轴承种类是否妥当。

   
图片    


6. 总结


要选择适合机械的轴承,符合使用环境和要求条件、容易购买到更换用轴承这两点非常重要。“轴承的选择方法”专栏中将介绍相关指南。

此次的“轴承种类的选择方法”介绍了以下要点。
1.根据轴承承受负荷的方向和大小选择合适的轴承种类。
2.从轴承主要尺寸表中选择轴或轴承座尺寸相同的轴承。
3.使用“各种轴承的性能比较表”,根据轴承的使用条件确认所选轴承种类是否妥当。


来源:非标机械专栏
电子
著作权归作者所有,欢迎分享,未经许可,不得转载
首次发布时间:2025-10-01
最近编辑:2天前
非标机械专栏
签名征集中
获赞 195粉丝 95文章 1444课程 0
点赞
收藏
作者推荐

【机械设计】轴承怎么选?条件、步骤和方法都说清楚了!

轴承种类繁多,类型丰富,有几mm的超小型,还有超过10m的大型产品。要从这些众多品种中选择适合不同机械的轴承,以下方法很靠谱。01 选择轴承的条件要从众多品种中选择适合不同机械的轴承,以下两个条件非常重要。•条件1:必须适合机械的使用环境和对轴承的要求条件。•条件2:能比较容易地购买到更换用的轴承,便于机械的维护、检查,如满足上述条件,可减少机械故障,缩短维修时轴承的更换时间,延长机械运行时间。因此,选择合适的轴承,有助于实现经济、优异的机械设计。02 轴承的选择步骤按照下表1中所示的步骤来选择轴承。但是,所介绍的步骤只是选择轴承的指南。在实际选择轴承时,重要的是要根据过去的实际产品和改善案例进行选择,不必完全拘泥于此步骤。表1 轴承的选择步骤 02 轴承种类的选择方法进行机械设计时,大都是先确定满足必要强度的轴的尺寸,然后在此基础上选择轴承。1)主要承受径向(与轴垂直的方向)负荷时,选择径向轴承,主要承受轴向(与轴同方向)负荷时,选择轴向轴承。轴向负荷也叫推力负荷。2)轴承承受的负荷较小时,选择滚珠轴承;负荷较大时,选择滚子轴承。3)一个轴承同时承受径向负荷和轴向负荷时(合成负荷),如果合成负荷较小,选择深沟球轴承或角接触球轴承;如果负荷较大,则选择圆锥滚子轴承。4)承受较大的双方向轴向负荷时,应组合使用两个以上的轴承或者选择多列轴承。 表2 轴承的种类和负荷 04 轴承的安装空间轴承的产品目录中刊载着表3中所示的主要尺寸(内径、外径等表示轮廓的尺寸)表。请使用该主要尺寸表,根据轴或轴承座的尺寸选择可装入安装空间的轴承种类。表3 轴承的主要尺寸表示例(自动调心滚子轴承) 1)主要尺寸表中列出了各尺寸系列的与轴承内径尺寸对应的外径尺寸和宽度(推力轴承时为高度)尺寸等。2)尺寸系列代号是宽度系列和直径系列的组合,直径系列是相对于内径尺寸的阶梯式外径尺寸。3)即使是内径尺寸相同的轴承,也有多种宽度尺寸和外径尺寸,可从中选择适合的轴承,参考下图(a)。此外,还可从轴承座尺寸相同的轴承中根据外径尺寸选择合适的轴承,参考下图(b)。 a)相同内径尺寸的轴承 b)相同外径尺寸的轴承内径尺寸或外径尺寸相同的轴承4)在表3的例子中,选择直径系列0、2、3的轴承。伴随着机械的小型化,轴承的安装空间有时会受到限制,这种情况下应选择直径系列9的轴承。只有半径方向的安装空间受到限制时,应选择宽度(推力轴承时为高度)系列2以上的轴承或者多列轴承。此外,部分轴承种类(深沟球轴承等)省略了宽度系列,详情请参阅滚动轴承综合产品目录。再者,在选择轴承种类这个阶段,不能只限定于一个种类,应选择多个种类。05 所选轴承种类的确认使用表4所示的各种轴承的性能比较表,大体确认所选轴承种类是否妥当。具体根据表5中所示的项目,确认所选轴承种类是否妥当。表4 各种轴承的性能比较表 表5 所选轴承种类的项目确认 06 总结要选择适合机械的轴承,符合使用环境和要求条件、容易购买到更换用轴承这两点非常重要。 机械设计的内容讲解到此结束,留言功能已开通,欢迎各位进行补充。 -End-免责声明:本文系网络转载或改编,仅供学习,交流所用,未找到原创作者,版权归原作者所有。如涉及版权,请联系删。来源:非标机械专栏

未登录
还没有评论
课程
培训
服务
行家
VIP会员 学习计划 福利任务
下载APP
联系我们
帮助与反馈