
概要
与汽车行业整体趋势相合,目前增压系统正朝着电气化方向发展。由E-Booster到E-Turbo,电子增压E-Charging不仅可与原增压器配合使用形成二次增压,也能在EGR调节、瞬态控制、高原环境等诸多环节中综合应用。
目录
1、E-Charging系统简介
•通过E-Charging系统的两种常规模式(E-Turbo和E-Booster),研究其对重型柴油机性能的影响
•电机和涡轮增压器传动轴相连,即E-Turbo模式,其功能体现在两个方面:
-废气发电(通过废气驱动,实现电机反转发电的功能)
-增压辅助(通过外部牵引,削减增压迟滞问题)
•于CAC中冷器下游安装电驱压缩机,即E-Booster模式
•发动机原型机选用Ecotorq EU6,其排量为12.7L,峰值功率和扭矩分别为480PS和2500Nm

(a)E-Turbo

(b)E-Booster
E-Charging系统示意
如下图所示,发动机能量回收的两种路径有:(1)无电气化,即将回收动力直接反馈于传动系,如余热回收系统;(2)通过将回收能量储存于电池之中,实现48V电气架构。其中E-Turbo模式处于路径2的上游部分,而E-Booster模式则通过耗电实现进气增压的可控调节,进而提升发动机热效率。

2、带E-Turbo系统的GT-Power模型
标定流程:
•增压器VNT的优化匹配,并耦合助力电机(如下图所示)
•验证E-Turbo能量回收的能力,即对比耦合/无耦合电机时的发动机性能
•进一步合理匹配E-Turbo和E-Booster系统

GT-Power模型
2.1、VNT优化匹配
•优化后的PMEP得到有效降低,同时涡前压力的降低也导致EGR率的全工况下移
•优化增压器的匹配可改善BSFC,其中涡轮机效率也有着近5%的增幅




2.2、E-Turbo能量回收验证
•优化后的VNT转速趋于上升,布置E-Turbo后应回收多余的废弃能量
•控制边界:E-Turbo介入后的P3-P2(涡前入口压力-增压压力)的压差与原型Baseline TC保证一致,如下图
•控制输出:E-Turbo电机的输出功率


E-Turbo介入可同时提升涡轮机和压气机的效率,而效率的提升也利于回收更多的废气能量,如下图所示。


2.3、 E-Turbo系统性能分析
•整机经济性的改善由燃油经济性(FE)和能量回收潜力组成
•1200-1700rpm全负荷工况下,E-Turbo系统的介入可回收最高12kW的废气能量,进而降低2.5%的FE
•部分负荷下,能量回收比例会因EGR率的升高而降低,如下图所示
•FIGE循环工况下,E-Turbo可降低2.6%的FE

2.4、E-Turbo对涡轮迟滞的影响
•电机单元的助力功率将根据涡轮转速和相关限制进行输出
•电机的转矩-惯量比限制了E-Turbo的加速特性,而限制级别ms级别,该仿真下的电机有着950ms的输出滞后
•1100rpm发动机转速、E-Turbo 950ms的辅助工况下,发动机的瞬态响应可提升近3.75s

2.5、EGR能力分析-1100rpm
•E-Turbo可在回收废气能量的同时,针对性地提升EGR流量,尤其是VNT位置的改变,能有效提升该功能
•如下图所示,E-Turbo功率输出加大的同时,EGR能力提升

3、 E-Booster系统分析
增压器限制简介:
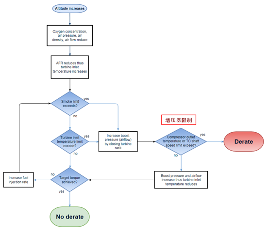
•海拔升高,氧浓度、空气密度、大气压力等边界参数下移,易触发烟度限制,为改善排放,需提高进气增压比
•当增压比提升至一定限值时,压气机出口稳定、涡轮转速将超出安全限值,需对增压器进行限制保护

如下图所示,E-Booster能有效提高发动机进气量,但随涡轮转速的升高,压气机效率持续降低,进而导致压气机出口温度升高、增压比下降。


高原环境、高转速工况下,E-Booster反而降低了增压系统性能,通过加大压气机叶轮尺寸,可有效优化E-Booster功能。


降低E-Booster压气机转速,除了能直接减少电功率消耗,也能有效提升燃油经济性FE,如下图。

4、结论
•本文研究了48V E-Turbo和E-Booster系统对EU6重型柴油机性能的影响
•E-Turbo兼顾废气能量回收和改善涡轮迟滞的两大功能,此外对EGR率的控制也有着关键作用
•通过优化压气机匹配,E-Booster可避免高海拔地区扭矩衰减现象的出现,而通过GT-SUITE中的DOE可优化E-Booster转速和耗能的平衡
来源:艾迪捷