导读:上一篇文章四大建模软件不香了?我选择COMSOL自带建模的底层逻辑,我以COMSOL软件为例,详细介绍了COMSOL自带建模功能的优点,引发了读者共鸣。本文随着我的COMSOL网格划分专题在仿真秀官网完整上线,本文向读者朋友介绍COMSOL一键划分网格功能。
曾有调研机构问过很多CAE仿真工程师在做仿真的过程中,最费神的环节是哪个,最终毫无意外得出同样的答案——网格划分。因此网格划分效率成为了软件的核心卖点,我曾学习过ANSYS软件中的各大网格划分软件,如ICEM、SCIM、Fluent Meshing以及Meshing,以及Altair的HyperMesh等等,无不在追求一个终极功能—自动化。
而COMSOL中的自动化网格划分是我见过所CAE软件里面最自动化的软件,其独特的“物理场控制网格”的方法直接甩开ANSYS及Altair一条街。下面我例举几个详细的例子来看看COMSOL“物理场控制网格”核心功能的神奇之处。
案例1:二维圆柱绕流:
如下:对于一般软件的划分思路,要对如下简单的二维圆柱绕流进行网格划分,需先对全局进行三角形网格自动划分,随后再点选圆形,自定义生成边界层(定义边界层的层数、第一层高度,第二层高度、节点数量)。因此在定义边界层上面就耗费了较长时间。

图1 圆柱绕流整体网格划

图2 圆柱周边增加两层边界层
但是,如果使用COMSOL,只需在网格序列类型选择“物理场控制网格”,随后点击全部构建(见下图3)即可得出上图,自动根据物理场类型自动生成网格,边界层的大小及层数也可根据流动类型及流速自动计算。

图3 通过“物理场控制网格”划分的效果
案例2:声源传播案例:
如下:中间为声源,对于一般软件的划分思路,需要对整个几何体划分不同的区域,然后根据区域划分不同的网格,随后进行微调,尤其是在完美匹配层处的网格,还需对网格的大小和层数严格定义,非常耗费时间。

使用COMSOL,就是三步走即可,网格-物理场控制网格-全部构建,即可生成下图

如果觉得这个功能只能在简单的模型使用,下面再来看看几个复杂的模型把。
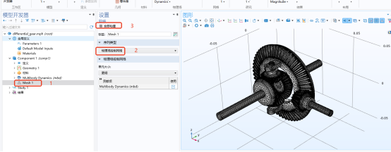
案例3:多体动力学案例-齿轮传动:

案例4:多体动力学案例-三缸往复式发动机:

这种一键生成只等结果的感觉是不是很爽,COMSOL在“自动化”方面的独创性堪称行业引领水平,这也是为什么我工作多年后使用COMSOL一段时间后过段放弃某A的原因,因为“人生苦短”。而这只是COMSOL功能的冰山一角,下次继续为大家分享COMSOL这款后起之秀软件的神奇之处。
学习 COMSOL 网格划分需结合理论基础、软件操作与实践:先明确其核心是平衡精度、效率与稳定性,理解网格单元类型(如 2D 三角形、3D 四面体)、质量指标(纵横比、扭曲度等)及不同物理场的特殊要求;再掌握 COMSOL 中自动网格、全局尺寸、映射网格、边界层等工具的操作,通过分步骤控制实现局部加密与结构化划分;最终通过官方案例练习,分析网格设计逻辑并动手调整,在实践中理解网格质量对模拟结果的影响,逐步提升划分能力。
《COMSOL热流固磁仿真硬核技术(二):前处理网格划分专题全解》。我从二维到三维网格划分、结构化、非结构化及混合网格划分,21 讲实战教学,搭配大量综合实例,手把手教你掌握 Comsol 核心技能。无论是工程设计、科学研究,还是职场晋升,这套课程都能让你脱颖而出!
无论是零基础入门,还是想从 ANSYS 转向多物理场,这套课程都能让你快速掌握全局 / 局部网格设置、边界层生成、网格细化与布尔运算等关键工具,更能学会物理场适配网格、分区划分策略等进阶技巧。
以下是我课程安排
第一章:软件概述及课程安排
第1讲:COMSOL课程体系介绍
第2讲:COMSOL软件功能及发展历程
第二章:网格认识
第4讲:对象、域、边界及网格类型的认识
第三章:二维网格划分
第5讲:二维网格生成器
第6讲:二维网格全局尺寸调整
第7讲:网格局部尺寸调整
第8讲:二维网格操作
第9讲:二维网格划分综合实例
第四章:三维网格划分
第10讲:三维网格生成器
第11讲:三维网格全局尺寸调整
第12讲:三维网格局部尺寸调整
第13讲:三维网格操作
第14讲:三维网格划分综合系例一
第15讲:三维网格划分综合案例二
第4章:网格高级操作
第16讲:联合体和装配体
第17讲:网格质量讲解
第18讲:网格剖分序列
第19讲:网格大小表达式
第20讲:根据物理场自动划分网格
第21讲:网格零件及文件操作
可回放,开具发票,奖学金、直播加餐
提供vip群答疑和模型下载
《COMSOL热流固磁仿真硬核技术(二):前处理网格划分专题全解》
扫码立即试看
与作者或仿真秀开展技术咨询
来源:仿真秀App