首页/文章/ 详情

通信仿真经典:《Simulation and Software Radio for ...》

4月前浏览101
和大家共享本书和相关代码以后,后台陆续收到了很多信息,希望能够再次下载书籍和代码。注意:每次提供的链接有效期是一天,请及时下载!这本书是数字通信仿真的基石!因此我会不定期的发布链接,方便一波又一波的通信后浪们来学习。真心希望学通信的人能够人手拥有本文的代码和书籍!
上图中的程序示例为本人所写,大家可以比较一下差异,了解代码逐渐实用的过程!真心推广!虽为付费下载,但价格对得起给出的内容!学习的过程中你会感受到书和代码结合的重要性!购买后请留言和我联系!
2024年12月,应粉丝的要求上传了本人针对各种调制方式写的代码,希望能给通信同行们带来帮助!
每次发布我都会对文章进行了整理,将书里面更多的内容和扩展知识介绍给大家,这也等效于带着大家先泛读一遍全书。文末给出下载链接,请记得及时下载。这本书确实太经典了,陪伴我学习、从业直到教学,在此期间反复的推荐给同学、同事和我的学生。现在有了公 众号,就更要推荐给读者!只要你是想在通讯行业有所发展,那本书必然是初始学习阶段的好帮手和好老师。等你到了工作岗位,也会有一些概念上的疑惑,可能更需要重新读此书。这就是我的感受,一本好书会陪伴你终生,这本书就是陪伴通信研发工程师终身的书。
2023年10月,我将二十多年来收藏的各种电子书籍共享给了大家,接近一千本书。有些书才陪伴我几年,有的书则是在我入学研究生期间就成了好伙伴,一直帮助我成长。所以我现在再分享书籍首先就是将这些经典书籍广为传播,同时会给大家讲述我对这本书的理解和这本书能给大家带来的帮助。我相信对于通信和电子专业的学生而言,这样的经验有助于提高他们学习的效率。这是一本会让你终生受益的书。当年在上海图书馆看到它,花了五天时间才啃完了三分之一,当时已觉得能力大为提升。当年学习过程中关于滚降成型滤波器的诸多困惑就是依靠此书解开的,这只是此书给我帮助中的九牛一毛!后续还会择机分享书籍,希望有更多志同道合的人汇聚到公 众号中。忙碌半生,现以此为乐!
通信基石书籍!
一定要鼎力推广!
可以助力通信同行腾飞的书籍!
英文书!刚开始学有些不习惯,多读一会,看起来就不累了!本公众 号里面也有相关联的中文文章!当年是在上海图书馆看的纸质原版书,不准外借,只允许馆内阅读!强烈建议本科生也阅读,提高英文水平的同时也能强化学习通信原理的知识点。研究生则应该把它读透!
有图有公式,再配合文字,那就能做到深入浅出!这是讲解脉冲成型的相关内容。
边看边提高英语水平!有了公式,该如何写代码呢?本书可以指引你写出属于自己的仿真程序!当然本公 众号的文章也能给你解惑,本人的经验会助力你更快的提升!滤波器的知识博大精深,这里只展示冰山一角!

区别于纯理论的仿真!
这本书给我最大的感受就是它将通信理论用仿真方式完整的呈现出来了,这就是学生时代学习《通信原理》时迫切需要的感观体验。学完本书后,大家可以在仿真的过程中,逐渐地在书中参考程序的基础上加入一些实际环境中需要考虑的因素,比如说采样偏差和频偏等。本人在学习生涯中从书中汲取了大量的养分,为以后在工作中进行产品算法的仿真打下了基础。
现在我回到学校教书,强烈向高年级本科生和研究生推荐此书。大家可以按照书中程序的脉络逐级学习通信知识。
第三章学完,那么实际通信中常用的多种调制方式都将被掌握。建议大家在写代码的时候,结合通信原理书中的框图和理论知识,这样有助于消化代码。对于本科生,吃透这一章非常关键,难度适中。如果你觉得代码不好理解,本人推荐大家仔细阅读公众 号的文章。下面多个系列文章不仅包含书中的内容,还扩展至多个方面,比如编解码的讲解和滤波器的知识等。
纯理论仿真只是起步!
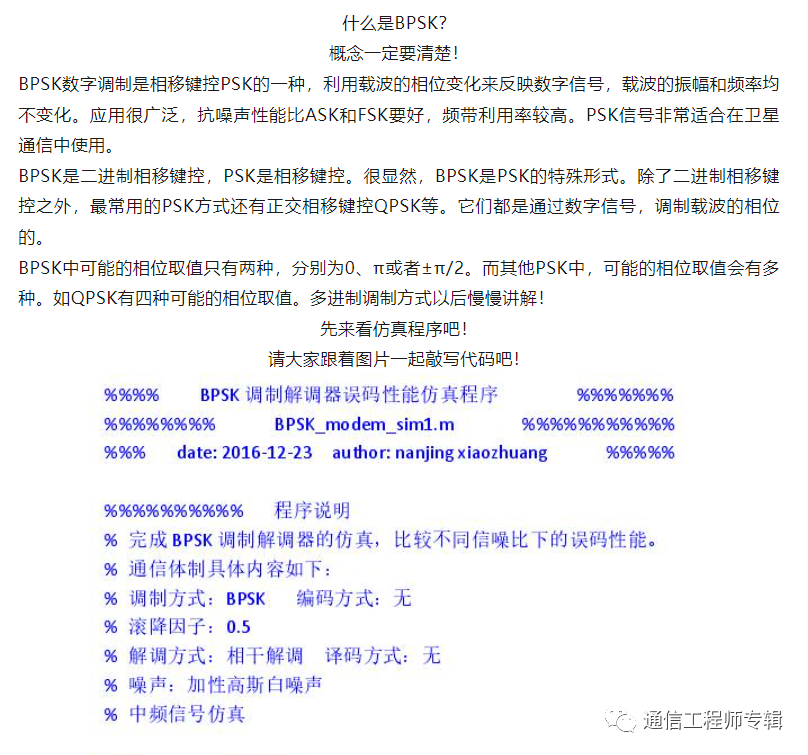
在学校里,也许老师会教你用pskmod等MATLAB自带函数来完成PSK调制解调的过程仿真,这样的学习过程对于掌握PSK知识的帮助微乎其微!公 众号里BPSK调制解调器系列文章学完后,相当于读懂半本《通信原理》,因为这个系列是顺着调制方式讲到了信道再讲到接收机等实用知识,深度远大于本书第三章。文章中的代码会引导你一步一步的深入学习通信知识!
在我们实际的研发工程中,这些调制方式都是我们所常用的基础知识,所以掌握基本的理论方针对以后的产品开发有非常大的帮助。掌握的越早越好。
对于从事卫星通信的人而言。书中介绍的和 PSK 调制方式有关的仿真程序会有非常大的帮助。对于做集群系统和非线性调制方式的人,书中介绍的 GMSK 调制解调程序也是非常的实用。文中涉及的调制知识都有对应的原理性仿真代码。QAM 的复杂度一般都比 PSK 要高,书中也做了简要的讲解。可别小看这些理论仿真代码,这可是算法工程师起飞的跳板!!!
本人在本科阶段压根没学这方面!
当年(读研期间)看到这里感觉如获至宝!每天都会“啃”上几个小时,那种感觉真的非常美妙!看累了,就趴在上海图书馆的桌上眯一会。至今还会怀念那场景。在这里还要感谢王伦和乔珂夫妇,他俩是我的同济校友,当年就是他们借给我图书卡让我开启了上图的读书之旅。回归正题。公众 号里的系列文章又讲解了哪些内容呢?

由浅入深!

加入了载波!将基带仿真提升到了中频仿真,也可以称为带通仿真!那有什么不同吗?大不同!等你下载了书中代码后,大概率会来看本人写的BPSK调制解调器系列文章!希望你能提出学习过程中的各种疑惑。我在课堂上一直要求学生提问题,可惜的是基本没有响应。没有思考肯定就不会有问题,那进步自然会很慢!网上的读者则不断的和我交流,点赞!

在仿真通信系统时,通带模型和基带模型是两个基础模型。其中,通带模型会用中频波形样本表示发射信号、信道噪声以及接收信号。因为要模拟射频载波的每个细节,所以这个模型会占用更多内存,花费更多时间。

而其等效的基带模型呢?它只关注符号采样时刻的符号值及残留频偏(无载波)。和通带模型相比,它占用内存少,计算量小,能在很短时间内得出结果。这种模型在零频率附近工作,抑制了射频载波,所以模拟所需的样本数量大幅减少,更适合用于性能分析仿真,同时更适用于含有编译码的仿真。

如果想对系统的上下变频部分进行仿真,那么只能采用通带模型!

通信信号处理案例之上下变频器研制(1) 绪论
通信信号处理案例之上下变频器研制(2) 替代自带函数
代码分享之信号捕获和跟踪(2)上下变频器
本人工作多年,在很多情况下用到了这两种仿真方式,所以在这篇文章的代码中,书籍的代码是涉及到基带仿真的。我本人给的代码大多是针对中频信号进行仿真的,互为补充,这样能给大家的知识理解过程带来最大程度上的帮助。

仿真程序不再是纯理论仿真,而是趋向于实际中的使用!本人自认此程序写的非常经典,所以一并将程序放入了下载目录中!

强烈建议通信专业的学生“吃透”本系列文章!这是通信学习的基础!这是学好通信原理的最佳捷径!
其他调制方式和编译码内容也可以在公 众号里找到代码!很多人找我要GMSK调制解调器的代码,都公开在这个系列了!
然后再学习差分调制、多进制调制和非线性调制!
通信原理与matlab仿真v3 第五章 DBPSK调制解调器(1)
......
通信原理与matlab仿真v3 第五章 DBPSK调制解调器(6)
一个系列!慢慢了解!
16QAM文章和代码!
大学毕业设计一席谈之十八 16QAM仿真来啦!(1)
......
大学毕业设计一席谈之十八 16QAM仿真来啦(12)相干解调之差分编码
一个系列!慢慢了解!
MSK和GMSK文章和代码!
大学毕业设计一席谈之二十三 MSK调制解调器的matlab仿真(1)
大学毕业设计一席谈之二十五 GMSK差分解调仿真(1)
......
大学毕业设计一席谈之二十六 GMSK准相干解调和最大似然解调(5)深议准相干
多个系列!慢慢了解!
视频中展示了书中的代码!大家可以和本人写的对应方式的代码比较一下不同,肯定会有收获!
OFDM!
本人就是在本书第四章的引导下开始了OFDM的仿真!
通信原理与matlab仿真v2 第十三章 OFDM通信仿真(1)
......
通信原理与matlab仿真v2 第十三章 OFDM通信仿真(4)
一个系列!慢慢了解!
在书中,仿真程序的编写都采用基带信号调制解调方式,与在实际中使用的程序还有些距离,但这些知识是通信仿真的基石。如果你想以后搞通信领域的研究,这本书的内容应该会有非常大的帮助。本系列文章后续还会推荐一本关于OFDM的经典书籍,和大家进行技术交流。
到了第五章,CDMA的知识出场了,现在CDMA移动通信系统已经退出了市场,但知识永不过时,已经被其他系统所采用。因此,本章的很多仿真会让大家对系统仿真有个初步的了解!
本人最开始研究领域是卫星导航,因此对扩频通信很熟悉,看到本章内容自然不陌生,但对于本科生而言,这部分内容难度偏大,但也可承受。文末给出本书及相关代码的下载链接,一天有效!上述三章如果能吃透,可保研究生毕业之所需通信基础!本书不涉及编译码知识,后续会介绍此类经典书籍。如果想学扩频通信,那么下面推荐的书籍请你一定要看,堪称经典。
大学毕业设计一席谈之二十八 GPS卫星信号的捕获算法仿真(1)
......
大学毕业设计一席谈之二十八 GPS卫星信号的捕获算法仿真(14)PMF-FFT
大学毕业设计一席谈之三十二 GPS卫星采样信号的捕获(1)读取采样信号文件
......
大学毕业设计一席谈之三十二 GPS卫星采样信号的捕获(9)补零和内插总结
多个系列!慢慢了解!
这就是“传说”中的半实物仿真!半实物仿真的程序稍加改变就可以成为产品程序了!最主要要注意实时性的问题。后续会有专门的文章和大家交流此书内容。本书不涉及编码知识,那有没有这方面的经典书籍呢?当然有!本书也不涉及捕获和跟踪算法,那么有算法类的经典书籍吗?当然有!我会一一呈现,还会概括性的讲解书中的重要知识点!
通信物理层是通信系统的基础,其任务是将数字信息转换为模拟信号并传输到接收端,然后将模拟信号转换回数字信息。通信物理层包括信源编码、信道编码、交织、调制、上变频、信道传输、下变频、捕获、载波同步、位同步、信道估计、信道均衡、解调、解交织、信道译码和信宿译码等过程。这么多内容肯定需要多本经典书籍来助力学好,我来带着你一步一步往前冲!当年本人独自在黑暗中前行,走的非常累,经常摔倒,希望我的文章能给大家带来指引。相信我,就来精读此书吧,更期待你的留言,让我们能有更多的交流。

扩展学习!


学通了基本的通信理论仿真之后,MATLAB 里面的工具箱可以了解一下,可以学习更多的先进的技术。当然我的建议是早起不要跳着学,需要逐级打基础的学,否则很难搞透物理层算法。知识是相关的,学好了调制解调理论可以加速其他方面的学习。那后续学什么呢?我的建议是编译码!再然后呢?捕获和同步。再然后呢?系统知识!
2024年1月寒假期间,在家给学生讲《通信原理》。他们在准备2024年的考研,学好通信原理不容易,要把它讲得深入浅出更不简单。所以,我希望我的讲解能为他们考研助力。这里公布我讲课的视频,希望给通信领域的学子们带来一些帮助。
第一章的讲解视频!2023年的寒假,通过网络直播给学生们讲课!不能光听不思考不复习,好的自我提问对于学习也是一种促进!
非常希望看过本文的同行或者学生给我提一些建议,让我的课越讲越好!学无止境,教也无止境,只为能推动工科应用型教学模式的发展!下面给出电子版图书和该书代码及本人两个仿真程序的下载二维码链接!一天有效,请及时下载,过期不候!如果你在链接过期后付费了本文,请留言和我联系,我会通过后台消息渠道给你下载链接!


来源:通信工程师专辑
非线性化学系统仿真电子MATLAB通信理论
著作权归作者所有,欢迎分享,未经许可,不得转载
首次发布时间:2025-08-01
最近编辑:4月前
算法工匠
博士后 | 高级工程师 诚信做事 认真讲课 传播知识
获赞 422粉丝 2767文章 531课程 40
点赞
收藏
作者推荐
未登录
还没有评论
课程
培训
服务
行家
VIP会员 学习计划 福利任务
下载APP
联系我们
帮助与反馈