首页/文章/ 详情

精益研发与精益生产的区别

3月前浏览162
作者:田锋

《工业研发蝶变》一书中将研发数字化转型的第一次转型称为“精益转型”,由此形成精益研发的完整体系。提到精益,多数人都会想到“精益生产”,精益生产太有名了。精益研发和精益生产虽然都叫“精益”,但这两种“精益”其实具有巨大差异,甚至在很多方面是相反的。本文就这种差异展开做深入讨论。


                         

一、 精益思想溯源
                         


                         

                 

丰田生产模式1990年被美国麻省理工学院James P. Womack 教授在《改变世界的机器》一书中总结为精益生产(Lean Production后,在全世界广为流传,被奉为生产型企业的学习楷模。


精益生产方式是一种以顾客需求为拉动,以消灭浪费和快速反应为核心,使企业以最少的投入获取最佳的运作效益,并提高对市场的反应速度。其核心就是精简,通过减少和消除产品生产中一切不产生价值的活动(即浪费),缩短对客户的反应周期,增加企业资金回报率和企业利润率企业主要从这几个方面改善生产过程:通过提高生产效率和缩短生产周期来提高企业对顾客需求的应变能力,通过提高库存周转率降低库存,通过提高质量来降低运作成本等。


精益生产的成功使得人们试图将精益(LEAN)思想推广到企业的所有角落,产生了许多与精益有关的名词:精益营销、精益供应链、精益六西格玛,精益质量等等。当然,推演到产品研发也属自然,研发毕竟是企业中最重要的活动之一。为了方便,人们干脆把这些精益统称为精益战略、精益企业或精益管理,似乎LEAN是这些精益们共同追求的最核心内容。根据前文对精益研发体系的讨论,读者肯定觉得哪里不对。精益研发追求的不是LEAN,而是另有其他。其实,在我们看来,对于不同的业务领域或产品生命周期的不同阶段,精益的内涵应该不同,追求也不同              

                         

二、 研发与生产的差异
                         


                         

                 

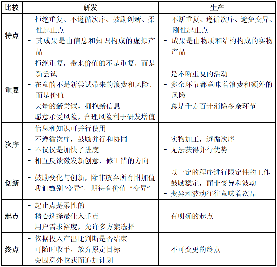
我们先通过研发和生产的比较来说明不同阶段的精益之间的差异。生产的总体特征是:不断重复、遵循次序、避免变异、具有刚性起止点,其成果是由物质和结构构成的实物产品。而研发的总体特征是:拒绝重复、不遵循次序、鼓励创新、具有柔性起止点,其成果是由信息和知识构成的虚拟产品。研发与生产的差异如下表所示。


             


生产过程是一种不断重复的活动,任何多余环节都意味着巨大浪费。增加的环节被多次重复,额外的风险就潜藏其中。因此,生产过程总是千方百计消除多余环节,任何多余环节的消除都将产生显著效益。


然而研发恰好相反,研发过程拒绝重复,因为重复在这里不会带来任何价值,带来价值是的恰恰是新的尝试。研发过程不介意增加一个新尝试,也许新的价值就潜藏其中。其实,实践中我们更愿意做大量尝试,拥抱不断涌现的新信息!为此,我们愿意承受新尝试所带来的可控风险和微小浪费,合理的风险对于研发过程的创新与增值不可避免,而潜在的收获使得这点浪费不足挂齿。


研发的成果是由信息和知识构成的虚拟产品。研发就是使信息和知识增值的过程,而信息和知识可以在多个地方同时使用。因此,人们在研发过程中无需遵循顺序,反而鼓励并行和协同。这不仅加快了进度,更重要的是,并行过程之间的相互反馈将产生巨大价值,也许可以产生新的创意,也许可以及时修正一个不正确的方向。这种优势是遵循次序的生产所不具备的。


生产总是要求人们按照一定的程序进行限定性的工作,鼓励稳定,不欢迎变异和波动,因为变异和波动往往意味着次品。但研发鼓励变化与创新,除非放弃所有附加值。我们仔细甄别每一个变异,也许最有价值的创新,就在某个变异之中产生。


生产过程具有刚性的起止点遵循固定的要求,有明确的起点与不可变更的终点。研发过程的起止点是柔性的我们经常要考虑从何处入手,还要判断何时停止,如何恰到好处。对于起点,用户需求的裕度会让我们在多方案之间精挑细选。对于终点,投入产出比的评估可能会促使我们立刻收手,放弃原定目标,也可能促使我们因意外收获而追加投资,延伸计划。


因此,对于研发,我们追求的不是LEAN(瘦),而恰恰是RICH(丰饶)我们进行大量尝试,追求丰富知识的产出,追求知识增值的最大化。我们追求设计方案的不断优化和持续改进,直到达到预期经济效益最大化。我们追求变化,追求尽量多的创新方案,也许赢得市场的机会就潜藏其中我们也追求产品质量的稳定,但我们并不保守,要在研发过程中穷尽各种可能,消除所有不稳定因素我们追求性能达标的终点,但过程也许更重要和精彩,因为这里产生了大量知识,未来的竞争力就建立在这些知识之上。


所以,精益二字对于生产和研发当有不同的解析。


对于生产,代表两个含义:一是精炼,保证生产活动尽量简约;二是精确,按需生产按照市场的供需状况排产,减少因库存、过期、失效而导致的成本;生产之代表效益,通过消除浪费和降低成本来提高效益


对于研发,也代表两个含义:一是精良,保证研发过程与手段的创新追求产品的最优化和高质量;二是精准,按需研发,按照用户需求设计产品,不要闭门造车。研发之也代表效益,但与生产不同的是,它通过提高产品附加值来提高效益。


                         

三、 两种“精益”的异同
                         


                         

                 
                             

其实,我们发现,这种差异并不仅仅体现在研发和生产中,在企业的其他环节同样存在,譬如营销和供应。所以,我们需要回到企业价值链的完整过程来研究。


目前来看,工业发展的驱动力有三种模式:需求驱动、效率驱动和创新驱动。在工业发达程度不高的时代,产品供不应求,需求就是一切,产能决定竞争力。泰勒的科学管理和大规模生产就是在这样的时代背景下产生的。随着工业发达程度的提升,在供大于求的年代,能高效率、低成本地制造和供应产品的能力决定了竞争力。精益生产就是是在这样的时代背景下产生的。随着工业的进一步发展,在物质极大丰富的年代,人类开始追求差异化和个性化,产品研发和商业模式的创新能力决定了竞争力。最反映这个特征的模型是微笑曲线模型,如图1所示。


             

微笑曲线


宏碁集团创办人施振荣1992年为再造宏碁提出了有名的微笑曲线Smiling Curve)理论,以作为宏碁的策略方向。经历了十年多以迄今日,施振荣先生将"微笑曲线"加以修正,推出了所谓施氏"产业微笑曲线",以作为台湾各种产业的中长期发展策略之方向,也被大陆和全世界广泛接受。


微笑曲线的特征是两端朝上,中间最低。左边是研发,右边是营销,中间是制造。在产业链中,附加值更多体现在两端——研发和营销,处于中间环节的制造附加值最低。因此产业未来应朝微笑曲线的两端发展,左边加强研发与创新,右边加强营销与服务。


企业有四项基本功能:研发(创新、设计)、生产(制造、组装)、商业(营销、品牌)、供应(物流、仓储)。根据这些功能的强弱不同,会组合形成不同特征的企业。依据微笑曲线理论,这种组合会产生三种极限特征:1)研发、生产、商业和供应均衡的中庸型;2)生产和供应强、研发与商业弱的成本型;3)研发与商业强、生产与供应弱的创新型。如图2所示。


             

三种极限特征下的企业模式

研发和生产的差异,在商业和供应之间也完全存在。对于商业(营销、品牌),商业模式的创新是产生高价值和高利润的主要因素,而不仅仅是降低营销成本和提高效率。但对于供应(物流、仓储),我们则追求零仓储和快物流。


对于商业,也代表两个含义:一是精妙,追求商业模式的创新性,获得不可复 制的竞争力;二是精准,精准营销,按照细分市场的独特需求设计商业模式。商业之也代表效益,但与供应不同的是,它通过精妙的商业模式提高商业附加值来提高效益。


对于供应,代表两个含义:一是精炼,保证物流活动尽量简约;二是精确,按需供应,按照市场的供需状况做好物流规划,减少因库存、过期、失效而导致的成本。供应之代表效益,通过消除浪费和降低成本来提高效益。


可见,用中文原意是LEAN作为生产过程的最佳境界不能不说是一种高超的智慧,但LEAN不能包打天下。企业像人一样,必须三围合理才能楚楚动人。根据微笑曲线和极限特征分析,企业不同功能,应该有不同内涵的精益。不同的精益,应该有不同的追求。


如果非要为精益研发赋予一个英文名称,相较于Lean R&D,我们更愿意称其为Rich R&DRICH在英文中有肥沃、丰饶、高产、贵重的意思,ENRICH有充实、提高、增加价值的意思。这些词汇的意义不都是精益研发所追求的么?同样,精益营销,相较于Lean Business,我们更推荐称其为Rich Business


综上所述,精益在研发、生产、供应和商业领域既相联系又相区别。联系体现在他们都是以提高企业竞争力为目标,区别在于取得竞争力的方法完全不同。企业提高竞争力的方法有两种:第一种是通过提高效率,降低成本,形成成本领先优势,提升企业竞争力;第二种是形成创新优势提高产品技术、商业和品牌附加值,从而提升企业竞争力。如图3所示。


传统的产品工程策略中,要么牺牲创新而追求成本最低,要么不惜增加成本而追求创新。因此产品属性在BAC弧线上移动,该弧线半径表示竞争力。显然这种移动不会显著提升产品的竞争力。


如果希望显著提升竞争力,则需要将半径扩大,精益是最有效的策略。

             

两种精益策略的差异

精益生产和精益供应链策略是关注成本的策略(沿着AE射线水平行进)。该策略可以显著降低生产和物流的成本,但不降低产品的技术含量。采用这种策略,可以比同类产品具有更低的价格,但仍然不赔钱。


精益研发和精益商业策略则是关注创新的策略沿着AF射线垂直行进)。该策略在不显著增加成本的前提下,可以提高产品的品质、技术含量和品牌价值,从而提升产品的附加值,达到增加竞争力的目的。采用这种策略,可以比同类产品卖得更贵,但仍然有人买,这就是精良设备和名牌产品。


成本的降低总是有底线的,而价值的提高空间则大得多。所以,研发与商业的精益相对于生产和供应的精益具有更大的空间提升企业竞争力。因此,精益策略获得的产品属性曲线EF是椭圆弧,创新轴是长轴,成本轴是短轴相比于生产,研发和商业的精益化没有上限,所以精益效益也没有上限。我们常常看的个别黑马的市盈率是同行的数千倍,这种极致的优势只有通过精益研发获得,没见到谁通过精益生产获得。


所以,这四个过程的数字化转型的关注点应该不同。精益研发应关注创新,精益生产应关注质量,精益商业应关注利润,精益供应应关注成本。与之相应的,他们的数字化转型的目的、目标和驱动力应该做不同设计。


                             

四、从源头消除浪费                              


                             

                       
                                         

当然,倡导RICH,决不意味着倡导浪费。相反,RICH是降低成本的终极手段。浪费与否,要基于全生命周期做综合评价。倡导RICH,是从源头消灭浪费,是深层次地降低成本。在研发阶段,如果一味倡导消除浪费,也许从研发阶段看是减少了投入,但在产品生命周期的中后期可能会因此付出更多代价。这种代价也许是质量问题爆发,也许是产品竞争力不够,也许是产品使用过程的能耗和物耗过多,由此产生的环境污染治理还需二次投入。


                     

相反,优化设计以采用物美价廉的可替代材料、快速突破研发瓶颈、省去大量物理试验、显著降低产品次品率、返修率和召回率,都是精益研发的直接效益。因此,在研发前期的投入,会在后期获得更多倍的回报。同样,精妙创新的商业模式所带来的直接效益就是,不需要过分的商业投资就能收到巨大的商业回报。


                     

现代复杂高端设备是知识密集度较高的产品,知识资产的充分利用是节省成本的最根本途径。相反,知识封闭、资产闲置甚至流失是最大的浪费,是导致高成本的最主要原因。


                     

研发工具,特别是仿真工具的使用将明显提升产品性能。另外,因数字化工具的使用而减少返工和试验次数,对消除浪费和节约成本的贡献是巨大的。


                     

对研发质量的关注是复杂高端设备降低质量损失的根本途径。研发过程的质量问题传递到生产环节会有放大效应。在研发过程中消除质量问题所耗费的成本是在生产环节所耗费成本的5%。因此,关注研发质量会明显降低质量问题所带来的成本与损失。


                     

其实,对质量的关注不仅不增加成本,反而会产生巨大利润。经过调查和测算,对于一家普通企业,增加1元钱的销售额,可以带来1/7元的利润(约15%),减少1元的成本可以增加1元钱的利润,减少1元的质量损失,可以增加7元钱的利润。也就是,质量减损所带来的利润增加是销售额增加所带来利润的49倍。


                     

基于流程的研发管理所换取的成本节约同样显著。研发流程为研发工作提供了方法指导,可以减少无谓的摸索和因为工作漏项而产生的返工。具有了清晰的研发流程,无论在研发策划阶段还是在执行阶段,效率提升和时间节约的效益都很明显。


                     

时间就是金钱,对研发来说更是如此。时间是最挣钱的,产品比竞争者提前一天上市,获得的利润和后记价格优势都后者是无法比拟的。时间也是最贵的,时间的浪费是最大的浪费,我们经常因交付压力而赶进度,由此产生的质量问题在总体质量问题中占据很高比例。时间的优势可以通过研发体系的精益化转型可以获得,也会因为时间的流逝而逝去,所以,精益研发没有终点,没有止境,不能懈怠。


                     

选错了方向和道路造成的浪费是以上所有浪费的总和。研发倡导创新,倡导变化,倡导尝试新事物,但也正是因为这种属性,研发潜在的浪费风险更大。如何通过选优流程的设计、需求的精选、架构的优化以及MBSE和仿真这种方向性工具的体系化使用,让不正确的尝试方向和路线早早被发现并叫停,是精益研发中最重要、最有价值和最有前景的课题。


                     

总之:生产和供应的精益从消除浪费入手,从而成本降低,而研发和商业的精益首先关注的是价值的增加,其次才关注成本的降低。而且。后者更有潜力从源头消除浪费,从而影响产品全生命周期的成本、费用、能耗和物耗,使其获得比前者更显著的成本降低。           


来源:数字孪生体实验室

MBSE通用航空航天船舶核能理论材料知识工程物流试验
著作权归作者所有,欢迎分享,未经许可,不得转载
首次发布时间:2025-08-01
最近编辑:3月前
数字孪生体实验室
围绕数字孪生技术的创新研发,推...
获赞 457粉丝 410文章 713课程 2
点赞
收藏
作者推荐
未登录
还没有评论
课程
培训
服务
行家
VIP会员 学习计划 福利任务
下载APP
联系我们
帮助与反馈