
对于锂离子电池来说副反应生成热量极小,因此可以忽略不计,电池内部反应热量只需考虑剩下三部分热量:
目前,国内外对电池包内各电池之间温度性研究偏重工程应用,目的在于保证各电池在使用过程中表面温度的一致,研究形式主要是仿真与实验。
而电池内部温度均匀性的研究主要偏重机理,旨在通过研究电池的产热率、热容和热阻等特性,指导电芯及电池系统热管理的设计,主要以机理建模和仿真为主,实验开展较少,特别是针对锂离子动力电池尚未见到针对性的热机理实验研究。
什么是ARC测试

▲图/卢兰光/欧阳明高
什么是ARC?
官方术语上,ARC(Accelerating RateCalorimeter),学名绝热加速量热仪,ARC是由陶氏化学在20世纪70年代开发,80年代经哥伦比亚科学公司商业化后的一种基于绝热原理的热分析仪器。很显然,ARC最大的特点就是能实现绝热,能保证在实验过程中试验箱的温度和样品温度始终保持同步。既然ARC能避免向外界漏热,那通过ARC得到的数据就能表征热失控时电池真实的热特性。

▲图/典型的ARC热失控测试过程

▲图/典型的ARC热失控测试数据
根据热失控的温升曲线做了很细致的阶段划分和温度点判断条件,注意分为自产热温度(T1)、热失控触发温度(T2)、热失控最高温度(T3)这三个关键点。
也曾是个少年曾经打了个比方,说的是将电池想象成一只美味小动物,ARC想象成一口锅,把小动物放到锅里后,先不盖盖,然后开小火煮它,当然煮的过程要温和别太猛,等锅和它温度差不多了,就观察看看它怒不怒,如果不怒,就再开火煮,直到发现它真的要怒了,就赶紧关火盖锅盖,别让它跑了,窃以为这个比喻的很是生动恰当。
总而言之,使用ARC能精确得到自产热温度(T1)、热失控触发温度(T2)、热失控最高温度(T3)、电池平均温升曲线、电压等数据等。

内阻是评价锂电池性能的重要指标之一。内阻的测试包括交流内阻与直流内阻。对于单体电池,一般以交流内阻来进行评价,即通常称为欧姆内阻。

但对于大型电池组应用,如电动车用电源系统来说,由于测试设备等方面的限制,不能或不方便来直接进行交流内阻的测试,一般通过直流内阻来评价电池组的特性。在实际应用中,也多用直流内阻来评价电池的健康度,进行寿命预测,以及进行系统SOC、输出/输入能力等的估计。在生产中,可以用来检测故障电池如微短路等现象。
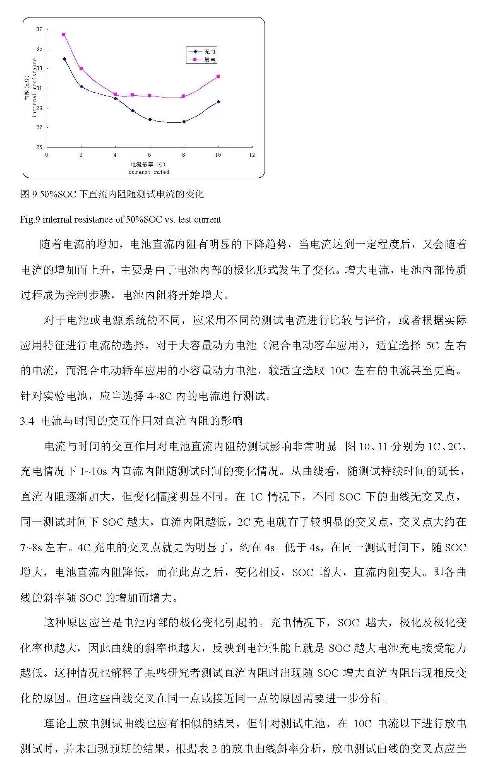
直流内阻的测试原理是通过对电池或电池组施加较大的电流(充电或放电),持续较短 时间,在电池内部还没有达到完全极化的情况下,根据施加电流前后电池的电压变化和施加 的电流,计算电池的直流内阻。测试直流内阻必须选择好四个参数:电流(或采用的倍率)、 脉冲时间、荷电状态(SOC)、测试环境温度。这些参数的变化对直流内阻有较大的影响。
直流内阻不仅包括了电池组的欧姆内阻部分(交流内阻部分),还部分包括了电池组的一些极化电阻。而电池的极化受电流、时间等影响比较大。目前常用的直流内阻测试方法有以 下三个:(1)美国《FreedomCAR 电池测试手册》中的HPPC 测试方法:测试持续时间为10s,施加的放电电流为5C 或更高,充电电流为放电电流的0.75。具体电流的选择根据电 池的特性来制定。(2)日本JEVSD713 2003 的测试方法,原来主要针对Ni/MH 电池,后也应用于锂离子电池,首先建立0~100%SOC 下电池的电流一电压特性曲线,分别以 1C、2C、5C、10C 的电流对设定SOC 下的电池进行交替充电或放电,充电或放电时间分别为10s,计算电池的直流内阻。(3)我国“863”计划电动汽车重大专项《HEV 用高功率锂离子动力蓄电池性能测试规范》中提出的测试方法,测试持续时间为5s,充电测试电流为3C,放电测试电流为9C。








