Fluent Meshing是一款与Fluent求解器兼容性比较好的网格划分工具。随着Fluent版本更新,Fluent Meshing功能日益完善,网格划分逻辑也日渐清晰,在很大程度上优化了用户的使用体验。
接下来介绍Fluent Meshing中Watertight Geometry工作流类型的网格划分的基本操作。
在“Workflow”中选择“Watertight Geometry ”导入几何体,流程化网格划分;

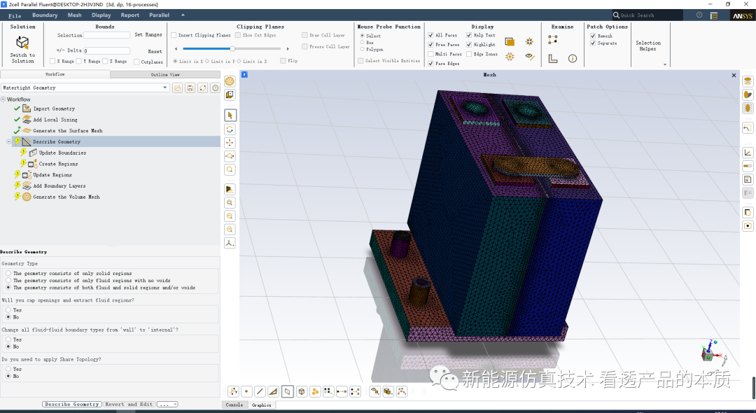
本文以两个电芯组成的简单模组,顶部有bus bar和正负极,底部有水冷板,如下图所示。

1、导入几何模型:默认单位mm;几何模型容差0.1(模型最小特征尺寸的十分之一),Update;

2、局部网格细化:本案例模型简单,不需要额外对局部网格尺寸进行设置;

3、面网格生成:设置体网格尺寸参数,进行面网格生成;

网格质量为0.57,符合要求。

若网格质量不符合要求右键添加“Improve Surface Mesh”提高面网格质量,设置面网格质量偏斜率0.85为优化目标-Improve;
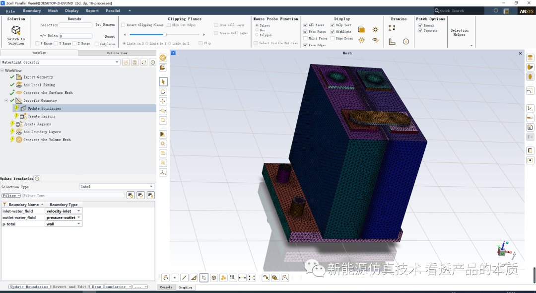
4、模型描述:选择进/出口边界对几何模型进行封闭;



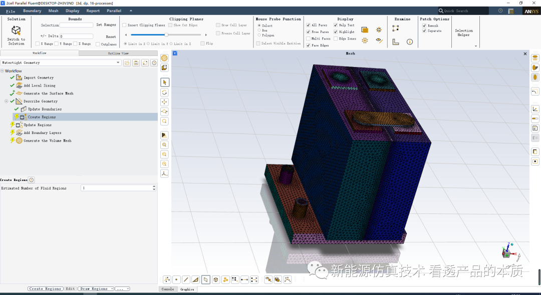
5、创建计算域并对计算域类型进行修改(主要识别流体域);

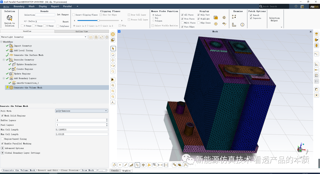
6、边界层网格生成:默认生成3层边界层网格;

7、体网格填充:采用“马赛 克网格”填充形式;

最终的马赛克 网格如下:

最小网格质量为0.2,满足要求。网格量为242881。
