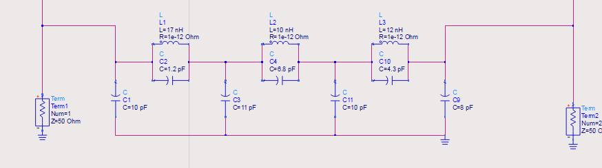
阻抗匹配是射频电路的关键一步,而匹配常用的器件是电感和电容。我们在做ADS仿真的时候会发现和实际的结果是有出入的
下图是理想器件的仿真结果


下图是实际器件的仿真结果

可以看到抑制插损,零点都有出入。
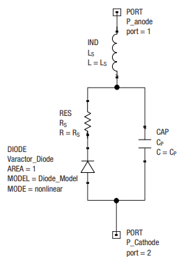
电容和电感是电子线路中最常用的元器件,在低频电子线路或者直流电路中,这些元器件的特性很一致。但是在射频电路中,电容不仅是电容,电感也不仅是电感。
理想情况下,电容器的静电容量为C,则理想状态下电容器的阻抗Z可用公式Z=1/jwc
由公式可看出,阻抗大小|Z|如图所示,与频率呈反比趋势減少。由于理想电容器中无损耗,故等价串联电阻(ESR)为零。

但实际电容器中除有容量成分C外,还有因电介质或电极损耗产生的电阻(ESR)及电极或导线产生的寄生电感(ESL)。因此,|Z|的频率特性如图所示呈V字型(部分电容器可能会变为U字型)曲线,ESR也显示出与损耗值相应的频率特性。

低频率范围的|Z|与理想电容器相同,都与频率呈反比趋势减少。ESR值也显示出与电介质分极延迟产生的介质损耗相应的特性。
共振点以上的高频率范围中的|Z|的特性由寄生电感(L)决定。高频范围的|Z|与频率成正比趋势增加。
ESR逐渐表现出电极趋肤效应及接近效应的影响。
频率越高,就越不能忽视寄生成分ESR或ESL的影响。所以在选择电容时要注意电容的频率,超出使用频率,电容效应减小,电感效应增加。
PIN管,PIN管是射频电路常用的器件。对于一个普通的二极管,当电压小于导通电压时,表现为截止,当导通后,表现为一个理想导线。

实际的PIN管,当PIN二极管通过正向电流时,它对射频信号的电阻会随着直流电流的增大而减小,而当直流电流减小到0时,它的射频电阻则会趋于极大。
PIN二极管还有一个参数是,特征频率,对高于特征频率的射频信号,表现为一个电阻,而低于特征频率的,表现为像一个普通整流二极管。



对于一个PIN管,导通电阻加上等效电感即为损耗,反向电容即为隔离度。
PIN管的导通与截止的仿真
从上述仿真结果看,PIN管在设计时,可以通过需要注意PIN管的电容与导通电阻对损耗与隔离的影响。
在设计跳频滤波器的时候,更需要关注PIN电容对滤波器的偏离设计。
