首页/文章/ 详情

[UMAT5]下篇-摄动法编写UMAT实例

4月前浏览62

大家好,我是九千CAE。

上一期我们介绍了由【UMAT5】上篇-摄动法计算切线刚度矩阵,本节我们将以Neo-Hookean超弹本构为例进行模拟讲解,并与Abaqus内置的模型进行对比。

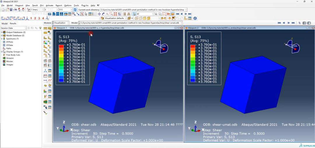
单个单元剪切模型实例及对比:

注:左图为Abaqus内置模型,右图为UMAT自定义模型


空心球压缩模型实例及对比:

注:左图为Abaqus内置模型,右图为UMAT自定义模型


来源:九千CAE

AbaqusUM理论
著作权归作者所有,欢迎分享,未经许可,不得转载
首次发布时间:2025-07-06
最近编辑:4月前
九千CAE
博士 签名征集中
获赞 187粉丝 361文章 56课程 26
点赞
收藏
作者推荐
未登录
还没有评论
课程
培训
服务
行家
VIP会员 学习计划 福利任务
下载APP
联系我们
帮助与反馈