首页
发现
课程
培训
文章
案例
问答
需求
服务
行家
赛事
热门搜索
发布
消息
注册
|
登录
首页
/
文章
/
详情
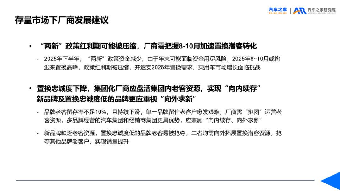
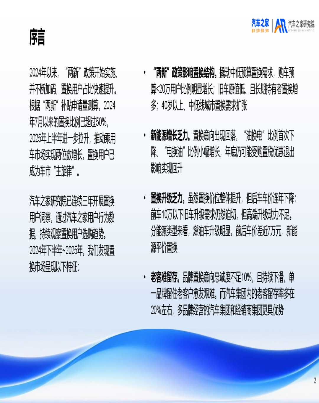
【报告】汽车置换用户趋势洞察(2025年)
汽车技研
3小时前
浏览13
关注
【报告】汽车置换用户趋势洞察(2025年)
【
声明
】内容来源网络,仅供参考学习。
来源:汽车技研
登录后免费查看全文
立即登录
汽车
UM
著作权归作者所有,欢迎分享,未经许可,不得转载
首次发布时间:2025-11-29
最近编辑:3小时前
汽车技研
汽车人社区
关注
获赞 1086
粉丝 541
文章 3713
课程 0
点赞
收藏
作者推荐
【技研】电动汽车底盘系统
【技研】电动汽车底盘系统【声明】内容来源网络,仅供参考学习。 来源:汽车技研
0/200
清空
提交
还没有评论
课程
培训
服务
行家
仿真秀2023设计仿真新年报告会:发现你身边的仿真好内容
UM软件多体系统动力学建模和仿真入门
2024赛前研讨会(三):高算力与高精度CFD仿真平台在工程实际中的应用
有问必答第2期-无主题自由问答专场【直播回放】
相关推荐
2024汽车设计仿真专题月:探索汽车工程仿真知识体系和学习路线
2025新年仿真技术应用(二):Johnson-Cook本构在Ls-dyna中的实现
star ccm自学教程4- 流固耦合计算11讲:双向耦合/共轭传热/位移计算/应力求解和振动分析
轴流风扇设计仿真一体化软件Cradle CFD应用案例
最新文章
【技研】汽车常用标准件
中国储能10大最具全球竞争力企业全面对决!
跳槽涨薪快,但也没说薪资越高越容易被裁啊!
拆解小米SU7电机驱动逆变器
非常具有参考价值的准谐振反激变换器参数设计来了!
热门文章
通用/泛亚/蔚来/弗迪/上海电驱动等百位新能源专家确认发言,易贸三电活动6月苏州见
涡破碎过程中的涡核内拟序结构
【技研】结构的轻量化设计方法
【技研】汽车线束布置设计
【技研】新能源驱动电机发展趋势
其他人都在看
叶轮机械仿真专业指导?笑岔气:大哥你风机转反了吧!
涨幅超200%!“一天一价”!还要接着涨?
头部储能企业(宁德时代、阳光电源、亿纬等)核心竞争力和业绩情况!
一文读懂有限元分析中的“模量”家族:E,G,K,Et,Es等
虚实共生,智驱未来|2025世界动力电池大会数字能源高峰论坛在宜宾成功举办
VIP会员
学习计划
福利任务
下载APP
联系我们
微信客服
联系客服
人工服务时间为周一至周五的9:30-19:30
非工作时间请在微信客服留言
客服热线:
4000-969-010
邮箱:
service@fangzhenxiu.com
地址:
北京市朝阳区莱锦创意园CN08座
帮助与反馈
返回顶部