首页/文章/ 详情

MSSP论文学习|基于深度代理建模的混凝土结构损伤反演与健康评估新框架

5小时前浏览12
     本期聚焦结构健康监测的新突破:在材料疲劳与环境作用下,工程结构常面临性能退化与安全隐患。反演分析能够通过结构响应推断内部状态参数,是实现状态评估与预测维护的核心手段。然而,传统有限元模型更新(finite element model updating, FEMU)方法在大规模或复杂结构中的应用往往受制于高昂的计算成本与时间消耗。为此,本文提出了一种人工智能驱动的可微优化反演分析框架:通过深度学习代理模型替代有限元计算,并结合基于梯度的优化策略,显著提升计算效率,降低资源消耗。同时,该框架突破了传统 AI 端到端映射的局限,实现了正向计算与反演分析的解耦,能够估计状态参数的概率分布并兼容多解情形。在受损钢筋混凝土框架-剪力墙结构上的验证表明,该方法在保证精度的同时,计算效率提升近十倍,可在数秒内完成反演,为实时的结构健康监测与预测性维护提供了全新的解决方案。  

    论文基本信息

    论文题目: 

    Towards efficient structural inverse an alysis based on AI-driven differentiable optimization method  

    论文期刊:Mechanical Systems and Signal Processing

    论文日期:2025年

    论文链接:

    https://doi.org/10.1016/j.ymssp.2025.112618

    作者:Chen Wang (a), Chong Zhang (a), Chen Yang (a*), Jian-sheng Fan (a,b)

    机构:

    a. Department of Civil Engineering, Tsinghua University, Beijing 100084, PR China;

    b. Key Laboratory of Civil Engineering Safety and Durability, Ministry of Education, Department of Civil Engineering, Tsinghua University, Beijing 100084, PR China

    第一作者简介:王琛老师现任北京清华大学土木工程系助理教授王琛老师长期从事结构计算力学与人工智能的交叉研究,主要研究方向包括数据与物理混合驱动的结构智能仿真、工程智能设计与优化、工程结构数字孪生等,致力于推动智能计算方法在重大工程结构安全与性能提升中的创新应用。在科研项目方面,他参与了多项国家级重要课题,包括国家重点研发计划子课题“重要历史建筑安全评估和全寿命期性能提升关键技术与应用示范”,以及国家自然科学基金项目“数据与理论混合驱动的工程结构体系智能计算方法研究”。相关研究成果已在《Mechanical Systems and Signal Processing》、《Advanced Engineering Informatics》等国际高水平期刊上发表多篇学术论文。(来源:https://www.civil.tsinghua.edu.cn/ce/info/1134/2436.htm

    目录

    1 摘要

    2 引言

    方法论

    3.1 问题阐述

    3.2 可微分反演分析框架

    4 验证

    4.1 案例概述

    4.2 有限元模型仿真

    4.3 代理模型实现

    4.4 反演分析结果

    讨论

    5.1 模型参数分析

    5.2 与传统算法的效率对比

    6 结论

    1 摘要

    由材料疲劳和环境因素引起的结构劣化对工程结构的安全性与性能构成重大威胁。反演分析在从已观测的结构响应中识别内部状态参数方面发挥着关键作用,从而支持有效的维护与性能评估。然而,主流有限元模型更新(FEMU)方法在大规模或复杂系统中的应用面临显著挑战,主要体现在计算成本高昂与时间消耗过大。为克服这些局限,本文提出了一种基于人工智能驱动的可微优化结构反演分析框架。该框架集成了深度学习代理模型以替代有限元计算,大幅提升了计算效率;并结合基于梯度的优化方法以最小化资源需求。不同于依赖确定性端到端映射的传统人工智能方法,本框架将正向计算与反演分析解耦,能够对状态参数的概率分布进行估计,并适应多种潜在解。在一项关于受损钢筋混凝土(reinforced concrete, RC)框架-剪力墙结构的验证实验中,结果证明了该框架的有效性。单次迭代的损伤参数估计精度达 83.0%,通过迭代更新进一步提升至 88.2%,其空间分布与真实值高度吻合。与 FEMU 方法相比,该框架的全链条耗时缩短至原来的十分之一,部署后可在数秒内完成反演分析。其在状态参数与结构响应选择上的灵活性,确保了在多样化结构体系和监测策略中的适应性。

    关键词:反演分析,可微分优化,基于人工智能的代理模型,损伤识别,结构健康监测

    2 引言

    近几十年来,许多国家快速的城市化进程推动了大量建筑和基础设施项目的建设。然而,材料疲劳和环境因素导致许多结构出现损伤,损害了其力学性能和功能,为运营和维护带来了重大挑战。及时识别结构损伤对确保可靠性至关重要。除先进的损伤检测设备外,基于采集数据的结构状态反演分析在性能评估和预测性维护中发挥着关键作用。

    目前,有限元模型修正(FEMU)是反演分析的主要方法。该技术通过迭代调整有限元模型(finite element model, FEM)的参数,使其力学响应与通过传感器测量的结构实际响应相匹配。当响应之间的残差低于指定阈值时,该模型即被视为真实结构的准确表征,从而可实现可靠的损伤评估。FEMU是典型反演分析过程的范例。灵敏度分析和启发式算法是修正有限元模型参数的两种主要方法。灵敏度分析通过评估输入参数变化对模型输出的影响,有助于识别过程中最关键的影响因素。基于灵敏度的FEMU方法建立在可测量输出与需要调整的结构模型参数之间的线性化基础上。然而,推导大规模复杂结构的灵敏度矩阵面临重大挑战,且有限差分等数值方法需要大量计算资源

    为克服这些局限性,研究人员在FEMU过程中引入了代理模型(如响应面法RS),显著加速了目标函数的评估并简化了其灵敏度计算。Zhou 等研究人员应用基于径向基函数的响应面法建立斜拉桥等大型结构的输入-输出关系模型,通过缩尺模型试验验证了该修正方法。另一种常用的FEMU方法是启发式算法。这类算法依靠经验法则、实践经验或合理推测来探索搜索空间,快速找到近似最优解,典型代表包括遗传算法(GA)、模拟退火算法(SA)和粒子群优化算法(PSO)。FEMU方法面临若干重大挑战,特别是在应用于大型复杂工程结构时。首先,大规模非线性有限元模型的计算既耗时又占用大量资源。根据结构复杂性和模型非线性程度,单次仿真可能需要数小时甚至数天才能完成,这使得实时应用和快速决策几乎不可能实现。其次,现有反演分析方法往往难以满足实际工程应用的需求。灵敏度分析技术通常仅限于小型线性结构,在处理复杂系统或非线性问题时效果会大打折扣。虽然启发式算法具有更强的灵活性并能处理非线性问题,但它们通常需要大量迭代才能收敛。每次迭代都需要运行有限元模型,消耗大量计算资源,导致这些方法计算成本高昂且耗时过长

    近年来人工智能(AI)方法特别是机器学习的进步,使得结构状态反演分析效率显著提升。与传统有限元方法相比,深度学习(DL)方法具有更快的计算速度,大幅提高了反演分析的整体效率。尽管这些基于AI的方法比FEMU更快,但它们存在一个显著局限:试图直接将结构响应映射至状态参数。这种端到端的方法虽然提高了分析效率并有利于大规模数据处理,但实测结构响应往往缺乏足够信息,导致结构响应与状态参数之间存在一对多的映射关系。机器学习模型具有确定性——对于给定输入(结构响应),模型只会产生单一输出(状态参数)。这种特性使得这些方法难以处理多个潜在解,降低了其在实际工程问题中的适用性。对于更复杂的结构形式,这些模型在训练过程中还可能面临收敛困难。

    为解决这些挑战,本文提出了一种基于DL代理模型和梯度优化方法的可微分反演分析框架。该框架使用 DL 代理模型替代有限元模型进行正向计算,从而实现计算速度的数量级提升。同时,将反演分析任务构建为优化问题,利用神经网络的可微分特性,通过基于梯度的算法最小化时间和资源消耗。与现有基于DL的反演分析方法不同,本框架仅将DL用于正向计算,而反演过程则通过优化算法处理。这种方法使框架能够容纳结构损伤状态的多个潜在解,并提供状态参数的概率分布估计,而非固定数值解。

    3 方法论

    3.1 问题阐述

    结构反演分析可理解为优化问题,其核心目标在于基于已知结构响应(如位移、应力或形变)估计未知状态参数(例如刚度折减或裂缝深度)。在此背景下,反演分析的目标是最小化模型生成的结构预测响应与从结构实际测得的响应之间的差异。这类似于典型的优化问题:通过调整未知状态参数(记为           )来最小化目标函数           ,该函数用于量化预测响应与实测响应之间的误差。令            表示预测结构响应,           表示实测响应,则目标函数可表述为:

               

    其中‖・‖₂表示欧几里得范数,用于计算预测值与观测值之间残差的大小。优化过程的目标是找到使该损失函数最小化的最优参数集            

           

    通过迭代调整未知参数            ,反演分析寻求收敛于使误差最小化的解,从而有效地使模型"拟合"真实结构行为。这种基于优化的方法能够准确推断未知结构特性,对于理解复杂工程结构的行为与健康状态至关重要。

    3.2 可微分反演分析框架            

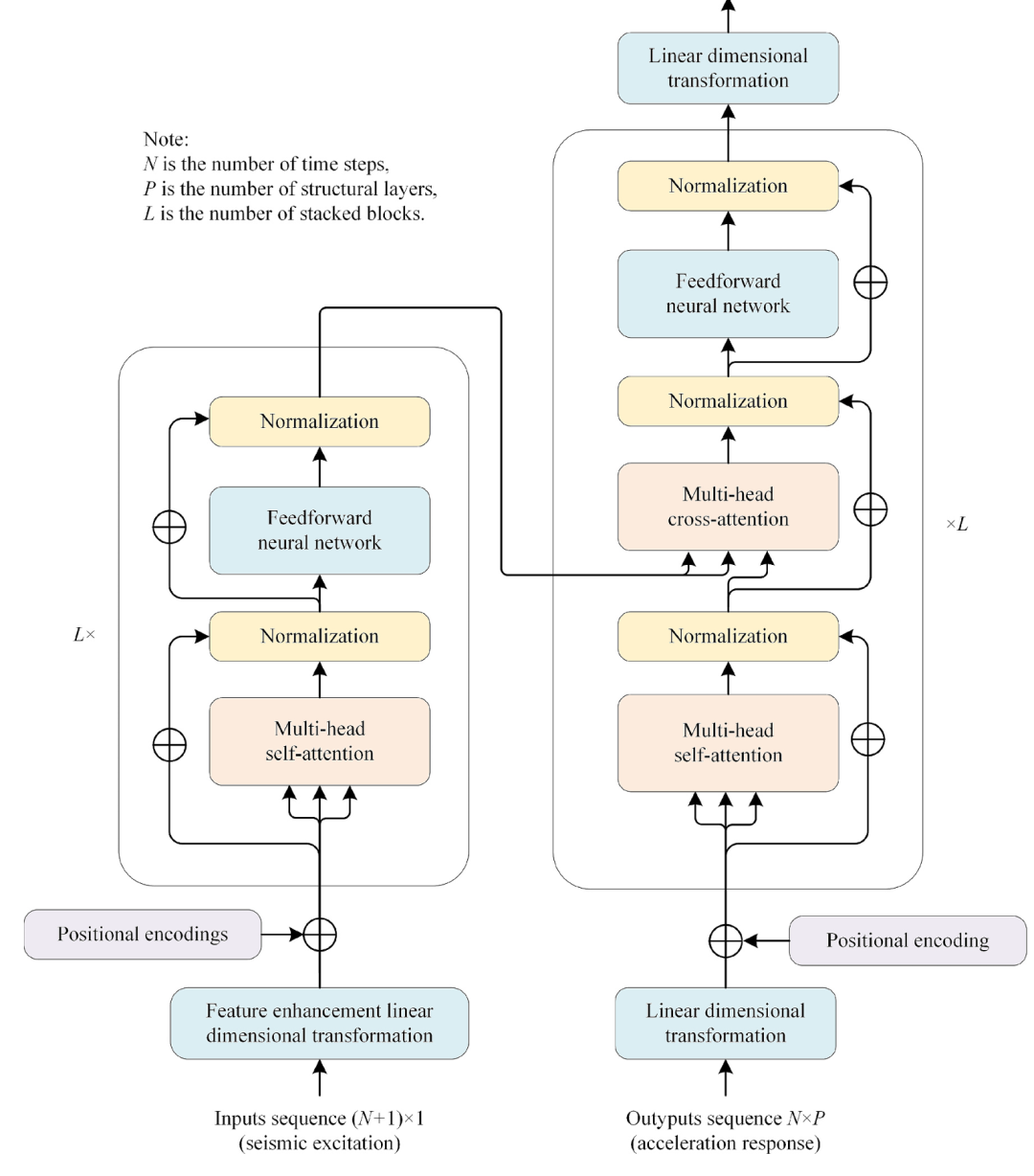
    图 1 展示了本文提出的可微分反演分析框架。首先,为给定结构随机生成初始状态参数;随后将这些参数代入代理模型并施加外部激励(如地震作用);通过对比预测响应与实测响应,根据计算损失函数;最后基于损失函数进行梯度下降来更新状态参数。该过程迭代执行直至收敛。

             

    图 1 可微分逆向分析框架的工作机制

    基于深度学习的代理模型与基于梯度的优化方法是本框架的两大核心组件。然而方法部分暂不引入具体DL算法或梯度下降方法,因为本框架可适配任意DL算法与梯度优化方法,重点在于突出其解决反演问题的创新思路。当前主流反演分析方法(如基于灵敏度分析的FEMU方法或启发式算法)通过批量调整状态参数并进行有限元计算来获取对应结构响应,继而通过这些映射"观察"输入与输出间的可能关系并调整状态参数。这种优化过程是间接的——因其计算过程中不存在真正的从输出到输入的反向过程,导致计算资源浪费。由于有限元计算过程的梯度难以获取,无法通过有限元结合梯度下降来求解该优化问题。此外,直接将结构响应映射至状态参数的方法颠倒了因果关系,导致精度与泛化能力较差。基于研究现状,本框架的创新性与优势可归纳如下:

    • 在前向计算方面,开发了深度学习代理模型以替代有限元法,大幅加速了正分析计算过程。与传统代理模型相比,深度学习技术能更精准地处理非线性结构分析问题。

    • 在逆向计算方面,与有限元法不同,深度学习模型的梯度可便捷求解,使得梯度下降算法能够替代灵敏度分析或启发式算法,以更具针对性和直接性的方式优化状态参数,同时提升处理高维问题的能力。

    • 该框架中深度学习代理模型显著减少了单次正分析所需时间,而梯度下降算法进一步降低了正分析次数,从而全面提升逆向分析过程的整体效率。

    • 与现有将结构响应直接映射至状态参数的深度学习方法不同,本框架将深度学习严格限定于正计算环节。这种设计保持了分析过程的因果逻辑,能够输出多重潜在解并提供状态参数的概率分布估计。

    3.2.1 基于深度学习的代理模型

    精确的正向计算对逆向过程中模型更新时获取可靠状态参数估计至关重要,因此代理模型具有关键作用。代理模型不仅需精确模拟正向过程,还必须捕捉状态参数的影响。在所提出的可微分逆向分析框架中,代理模型不限于特定类型,其核心要求是模型计算过程必须可微分,而深度学习模型是最常见的选择。

    神经网络构成深度学习的基础组成部分。通过层级之间的连接处理和学习信息,模拟人脑的工作机制。标准神经网络由              层组成,每层承担向量空间之间的映射任务。网络输入记作              ,通过全部层级转换后输出为              。第              层的输出表达式为:

                 

    其中,                是第                层的权重矩阵,               是偏置向量,               是激活函数(通常采用 ReLU、Sigmoid 或 Tanh 等非线性函数)。这些激活函数具有可微性,即存在               ,确保整个网络输出相对于输入是可微的。神经网络的最终输出为:

                   

    神经网络训练依赖于可微分性,采用反向传播算法计算损失函数                  对每个参数                  和                  的梯度。该过程运用链式法则:

                   

    由于每层输出                  具有可微性,因此可通过计算各层局部梯度来传播误差,并迭代更新权重与偏置。具体而言,对于任意激活函数                 ,其梯度                  被用于调节权重                  和偏置                 ,从而最小化损失函数                 

    3.2.2 基于梯度的优化方法

    在逆向分析的优化过程中,利用代理模型的可微特性。状态参数                通过基于梯度的优化方法进行更新,其核心原理是通过计算目标函数的梯度迭代调整参数,直至找到使目标函数最小化的最优解。

    梯度表示函数值最速上升的方向,其计算公式如下:

                     

    其中,                    可通过链式法则计算。唯一区别在于待优化参数现为状态参数而非权重参数。

    实际应用中采用自动微分计算梯度。该方法在前向传播过程中记录运算操作,并在反向传播阶段应用链式法则计算各参数梯度,这种机制能高效处理复合函数。优化算法利用梯度信息确定最速下降方向,通过参数更新实现目标函数最小化。梯度下降法作为经典优化方法,其参数更新规则可表示为:

                     

    其中,                    表示第                    次迭代时的状态参数,                   为步长(用于控制每次参数更新的幅度)。梯度下降法存在多种变体,例如随机梯度下降(SGD)、均方根传播(RMSProp)和自适应矩估计(Adam),可根据所解决问题的具体需求与特性选择适用算法。

    验证

    4.1 案例概述    

    在先前研究中,对三层RC框架-剪力墙结构进行了振动台试验,采集加速度与位移时程数据。通过计算机视觉方法获取客观损伤参数,为本研究模型验证提供参考依据。试件共3层,每层高2300 mm,平面尺寸为4700 mm × 3000 mm。每层四角布置立柱,沿x轴方向设置剪力墙。楼板厚度80 mm,y轴方向次梁传递重力荷载。

    图 2(a)-(c) 展示了72个损伤位置编号(不考虑次梁损伤)。如图 2(d) 所示,采用常用于非线性分析的MSC Marc软件建立结构有限元模型。模型中梁柱采用纤维梁单元模拟,剪力墙采用分层壳单元建模。两类单元均为三维单元,每个节点具有六个自由度。楼板通过刚体单元(RBE2)约束实现平面内刚性假定,无需明确定义楼板单元。基于刚性楼板假定,这种简化对常规结构带来的误差可忽略不计。荷载与楼板质量通过梁的传递密度施加。梁柱构件离散为100 mm单元段,损伤参数施加于端部相邻两个单元段。剪力墙在x方向按130 mm间距、z方向按100 mm间距划分单元。

     

     2 试件基本信息及其有限元模型

    本案例中,逆向分析的优化问题可表述为:状态参数      定义为损伤参数      ,其包含所有柱端、梁端及剪力墙的刚度折减系数      与强度折减系数      。这是由于梁柱的宏观损伤通常发生在构件端部。混凝土主要贡献抗弯刚度,钢筋则提供强度。因此,在对应有限元模型中,刚度折减      应用于混凝土强度参数,强度折减      应用于钢筋屈服强度参数。通过堆叠所有构件的损伤参数,形成损伤参数向量:

           

    结构响应定义为各层加速度响应时程(        )与结构固有频率(        )。相较于频域特征,时域特征更能有效描述大规模非线性结构,因此选择        作为目标参数之一。若每层楼均安装加速度传感器,可通过收集震后加速度时程快速识别地震损伤。选择        是因为固有频率可通过多种结构检测方法获取,为结构健康状态提供额外重要信息。优化目标表述为:

           

    其中,          表示在损伤参数为          时输出地震激励          作用下加速度响应的模型,         表示在损伤参数为          时输出固有频率的模型。         用于控制这两项的相对权重。

    4.2 有限元模型仿真        

    虽然有限元模型未直接集成到所提出的逆向分析框架中,但其用于生成训练深度学习代理模型所需数据。在建立有限元模型后,采用实测加速度时程数据验证模型有效性。图3对比了x方向 JMA Kobe NS 波激励下顶层加速度响应的实测值与有限元计算结果。图3(a)中峰值地面加速度(PGA)为700 mm/s²,属于常遇地震水平。由于结构在此荷载下预期基本无损伤,模型中未考虑损伤效应。在12秒至15秒之间存在偏差,这可能是实际结构中未在模型内考虑的轻微损伤所致。总体而言,计算加速度响应与实测数据基本吻合。

         

    图 有限元结果与实测结果的对比      

    3(b)所示地震激励的峰值地面加速度(PGA)达到6200 mm/s²,这属于罕遇地震等级。在此之前,结构已承受2000 mm/s²和4000 mm/s²的地震激励作用,导致明显损伤。通过绿色曲线(未考虑损伤的有限元结果)与蓝色曲线(实测值)的对比可见:若不考虑损伤影响,计算结果呈现基频过高、振幅过低的特征,说明模型刚度估计偏大,对损伤单元材料强度作如下调整:

           

    其中,         与          分别表示损伤前与损伤后的混凝土抗压强度,         与          分别表示损伤前与损伤后的钢材屈服强度。红色曲线(有限元结果,考虑损伤)表明,在引入损伤效应后,计算得到的频率与相位与实测数据吻合良好,尽管在幅值上仍存在一定差异。这些差异可能源于实验与有限元模型中损伤施加方式的不同,以及模型无法反映损伤随时间演化的局限性。尽管如此,引入损伤后得到的精度提升验证了所采用损伤机理的合理性,并为进一步数据生成、代理模型训练以及损伤识别提供了支持

    共抽取了1000组损伤参数,并分批用于建立有限元模型。有限元模型输出地震作用下的加速度响应与自振频率。采用了拉丁超立方采样(LHS)方法确定损伤参数,该方法具有良好的参数覆盖性。参数上下限由试验过程确定,如表 所示。这定义了损伤参数的先验分布,而损伤识别的任务即是利用实测数据推断后验分布。

    表 损伤参数的上下限

       

    图 展示了损伤参数的抽样分布,特别给出了ID02460的情况。在图4(a)中,各参数的边缘分布近似均匀;而图4(b)表明三个参数的联合分布在上下限范围内均匀覆盖整个参数空间。这表明LHS能够在有限的采样点数下有效覆盖参数空间。其他损伤参数的边缘分布也呈现类似特征。

       

    图 抽样损伤参数的分布:(a) 损伤参数分布图; (b) 损伤参数散点图

    图 给出了1000组样本对应的前三阶自振频率分布。本研究中 特别关注第二阶模态频率,因为其代表了结构在x方向上的主要水平振动模态,而该方向亦为地震作用方向。第二阶模态频率范围为1.82 Hz2.05 Hz,中位值为1.95 Hz      

       

    图 前三阶自振频率的分布      

    图 展示了各层归一化加速度响应时程的分布。加速度通过对输入地震动的PGA进行缩放并减去平均加速度以消除趋势实现归一化。横轴为时间步,纵轴为归一化加速度,亮色 区域表示数据点集中度较高。该分布呈现均匀且离散的特征,适合作为代理模型的训练数据。

       

    图 归一化加速度响应时程的分布      

    4.3 代理模型实现

    本节实现了两类代理模型:加速度响应代理模型          与自振频率代理模型         。这些模型的结构及实现过程将在后续小节中详细介绍。

    4.3.1 代理模型的结构

    模型            的输入包括地震激励加速度            与损伤参数           ,序列            的维度为           ,其中            为总时间步数,离散时间步从            到                      为总时长。损伤参数向量            的维度为           ,其中            为构件总数。模型的输出为加速度响应           ,其维度为           ,其中            为结构的层数。换言之,           表示所有楼层加速度响应序列的拼接结果。

    结构的加速度响应属于非线性动力系统。理想的代理模型应采用自回归方式生成响应,即基于地震激励与先前的输出逐步预测每一时间步。这与有限元中的非线性时程分析类似,通过本构关系与牛顿第二定律更新状态变量(如塑性应变与应力)。然而,自回归模型对误差极为敏感,每一步预测均依赖于前一步结果,微小误差会逐渐累积,最终导致显著偏差。在损伤识别之前,完整的实测加速度响应序列已知。因而在预测每一时间步时,模型可以将前一时间步的实测响应作为输入。因此,加速度响应代理模型可表示为:

             

    其中,           表示在时间步            的预测加速度响应。加速度响应代理模型基于 Transformer 架构构建,如图 7 所示。该架构是序列预测领域表现突出的深度学习模型。

           

    图 加速度响应代理模型的结构

    输入到 Transformer 模型的地震加速度激励需要进行线性维度变换与特征增强,如图 8 所示。地震激励               首先由一维线性变换至模型维度             。同样,损伤参数              也被线性变换至             ,并复 制              次。二者随后逐元素相加,以确保每个时间步都包含完整的损伤参数信息。

           

    图 输入序列的特征增强          

    模型              的结构较为简洁,因为其预测损伤结构的自振频率,不涉及序列处理。             的输入为损伤参数向量             ,输出为自振频率             ,其维度为             ,表示前              阶频率。该模型采用多层感知机(MLP)实现,如下所示:

               

    其中,MLP 由全连接层构成,每一层的神经元与下一层的所有神经元相连。在每个隐藏层之后引入非线性激活函数,以增强模型的表达能力。

    4.3.2 代理模型的训练          

    由于自振频率代理模型实现简单且精度较高,本文主要关注加速度响应代理模型的训练过程。本文训练了两类加速度响应模型:一阶模型与二阶模型。一阶模型基于时间步              至              的输入数据预测              时刻的加速度响应,而二阶模型则在相同输入条件下预测              时刻的响应。由于地震反应分析的时间步较小(0.012 s),加速度的变化幅度有限,因此模型仅通过将当前响应平移至下一步即可达到较高精度。但这种方式可能导致模型忽略损伤参数,从而降低反演精度。为解决这一问题,同时训练了二阶模型以提升准确性。表2列出了两类代理模型的主要结构参数。模型参数总数为364,227。

    表 代理模型架构参数          

           

    两类模型的训练曲线如图 所示。经过20,000次训练后,一阶模型在测试集上的精度达到97.16%,二阶模型则为94.26%。训练集与测试集精度接近,表明模型不存在过拟合。对比而言,一阶模型的训练确实比二阶模型更为容易。

           

    图 加速度响应代理模型训练曲线:(a) 一阶模型训练曲线; (b) 二阶模型训练曲线

    表 将两类代理模型的精度与朴素模型进行了比较。朴素模型仅通过复 制当前加速度来预测下一步响应,作为基线模型,任何有效的代理模型都应优于其表现。结果显示,一阶与二阶模型的精度均显著提升,能够有效捕捉损伤参数的影响。

    表 3 代理模型精度对比

           

    4.4 反演分析结果

    采用二阶加速度响应代理模型与自振频率代理模型对结构损伤参数进行更新。图 10 展示了随着迭代步数增加,模型更新精度的变化情况。在过程初期,为避免过早收敛而设置的较大优化步长,导致代理模型精度与损伤参数精度均出现明显振荡。10步之后,随着迭代的继续,代理模型精度逐渐提高。与此同时,损伤参数的精度也随之提升,并与代理模型的改进趋势高度一致

           

    图 10 精度随更新步数的变化曲线

    11给出了结构损伤参数的空间分布。为简明起见,主要展示了结构朝南面的真实值与预测值。颜色越深的圆点表示损伤参数越接近1,即损伤越轻。整体来看,刚度与强度削减系数均被合理估计。但在部分构件中,尽管整体损伤程度估计准确,构件两端的相对大小却出现反转。

           

    图 11 损伤参数的空间分布

    这说明该方法在构件层面具有较高精度,但在构件端部层面尚存在不足。有关预测与真实损伤参数的详细对比见表4

    表 真实与预测损伤参数对比          

           

    对于刚度削减系数,三层梁及二层剪力墙左侧梁的估计较为准确。尽管二层右侧梁两端的损伤系数出现反转,但整体数值与真实值接近。同样,一层左侧梁的估计准确,而右侧梁右端存在一定误差。柱类构件的估计精度相对较低。二层柱与一层、三层右侧柱的估计与真实值吻合,但一层与三层的左侧柱系数出现反转。二、三层剪力墙的刚度削减系数预测准确,但一层剪力墙上下端存在反转。对于强度削减系数,大多数构件损伤较轻,仅在三层剪力墙右梁左端、一层剪力墙左梁左端、三层右柱两端、二层左柱上端以及一层左柱两端存在较大损伤。所提方法在7处显著损伤中成功预测了6处。

    如前所述,单次模型更新的精度可能因随机性而存在差异。由于本研究采用基于梯度的优化算法,损伤参数的初始值会影响结果。为此,进行了多次模型更新,以估计损伤参数的近似概率分布。图 12 展示了在100次更新后,4处损伤位置的初始与最终概率分布,利用高斯核的核密度估计(KDE)获得。

           

    图 12 损伤参数的初始与最终概率分布

    为更清晰展示更新前后的变化,对分布进行了对称化处理,并根据表1中的上下限对分布区间进行了截断。纵轴表示对应损伤参数值的概率密度。浅蓝色分布为初始状态,浅橙色为更新后的状态,绿色线为真实值,蓝色与橙色线分别为初始与最终分布的中位数。更新后,概率分布由均匀状态逐渐集中于真实值附近,中位数也更接近真实值。这表明多次模型更新能够降低损伤参数估计的不确定性。

    虽然近似概率分布能全面反映损伤参数的分布情况,但在实际应用中通常需要一组具体的参数估计值,例如作为有限元模型输入进行剩余承载力分析。概率分布常用的统计量包括均值、中位数与众数,不同分布类型下各有优势。表 5 给出了这些统计量的精度,单次试验的精度按所有试验的平均值计算。结果表明,统计量的精度均优于单次试验,其中均值提升了5.2%,为最高增幅。因此,在实际应用中,可通过对多次模型更新结果取平均来获得损伤参数的估计值。

    表 多次模型更新后损伤参数估计精度对比          

           

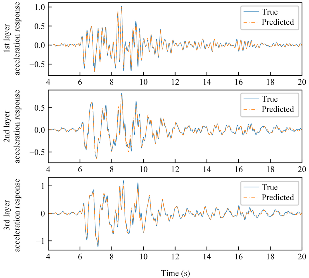
    在完成损伤参数估计后,将其输入有限元模型进行完整的时程分析,以验证代理模型更新参数的有效性。结果如图 13 所示,修正后的结构加速度响应(橙色虚线)与基于真实损伤参数的响应高度一致,仅在二层与三层少数峰值点存在微小差异。

           

    图 13 使用真实与预测损伤参数的有限元结果对比

    讨论

    5.1 模型参数分析

    本节通过分析关键模型参数,评估其对损伤参数识别精度的影响。对比参数包括:

    • 模型阶数:指预测加速度响应与当前时间步之间的时间步距离。本文对比了一阶、二阶和三阶模型的性能表现。

    • 特征增强方法:采用加法特征增强,另一种可选方案是拼接法——将加速度激励与损伤参数经线性维度变换后沿特征维度拼接。为保持维度大小为              ,需先将加速度激励和损伤参数的特征维度降至              再拼接。

    • 模型维度(              ):考察64(原始)和128两种维度设置对精度的影响。

    表 6 展示了不同模型配置对损伤参数估计精度的对比结果。在一阶、二阶和三阶模型中,二阶模型的损伤参数估计精度最高,三阶次之,一阶最低。这可能是因为一阶模型虽易于训练,但从损伤参数中获取的信息增益有限。尽管三阶模型信息增益更大,但其估计精度仅略高于一阶模型且低于二阶模型。这可能源于其对加速度响应的预测精度较低,限制了目标函数的最小化进程,从而制约了最终估计精度。因此,要实现准确的损伤参数估计,既需要结构响应的高预测精度,也需要损伤参数带来的显著信息增益,二者对模型更新均至关重要

    表 不同模型参数对损伤参数估计精度的影响

             

    在特征增强方法方面,加法优于拼接法。对于相同二阶模型,加法最高精度达88.2%,而拼接法为87.4%。就模型维度而言,128维和64维的最高精度持平,表明维度大小对精度影响甚微。但需注意:128维模型参数量达1,424,771个,是64维模型(364,227个参数)的3.9倍。为节约计算资源,实际应用中建议将模型维度设置为64

    5.2 与传统算法的效率对比            

    表 给出了本文提出的反演分析框架与采用启发式算法的有限元模型更新(FEMU)方法的效率对比。假定两种方法均需进行相同迭代次数,且每次有限元时程分析耗时40分钟。本文框架需要数据生成与训练阶段——生成1000组数据耗时40000分钟,代理模型训练额外增加55分钟。FEMU方法无需这两个步骤,节省了相应资源。在模型更新阶段,本文框架每次评估仅需0.03秒,而FEMU方法依赖时程分析,每次评估需40分钟。当种群规模为50时,FEMU方法每轮迭代需2000分钟,200次迭代总耗时达400000分钟;相比之下本文框架仅需6秒。

    表 反演分析所需时间资源对比

             

    有限元并行计算可加速两种方法:本文框架通过缩短数据生成时间实现加速,而FEMU方法则通过减少每轮迭代中的模型评估时间实现加速。在50进程并行条件下,本文框架数据生成时间降至800分钟,总时间缩短至855分钟;FEMU方法则需8000分钟。若采用无限并行方案,本文框架总时间可进一步压缩至95分钟,但FEMU方法仍保持8000分钟(因每轮迭代仅需50次评估,并行度受限)。对比结果表明:相较于采用启发式算法的FEMU方法,本文提出的框架具有显著的时间效率优势

    5 结论

    本文提出了一种可微分的反演分析框架,将基于深度学习的代理模型与梯度优化方法相结合。通过对受损钢筋混凝土(RC)框架-剪力墙结构的结构状态预测验证了该框架的有效性,证明其具备准确执行反演分析的能力。主要结论如下:

    (1) 基于 Transformer 的加速度响应代理模型实现了超过 94.26% 的预测精度,成为一种可靠工具,可在模型更新过程中快速评估结构响应。该能力显著加速了损伤识别与模型修正的迭代过程。

    (2) 在单次模型更新中,损伤参数估计精度达到 83.0%,其空间分布在构件层面与真实值高度吻合;多次更新后,精度进一步提升至 88.2%。此外,该框架可提供状态参数的概率分布,而非固定取值,从而增强结果的稳健性。

    (3) 损伤参数估计精度取决于代理模型的预测精度与损伤参数所提供的信息增益。较高的预测精度可确保结构响应评估的可靠性,而更大的信息增益则使框架更好地捕捉损伤参数的影响。两者之间的平衡至关重要。

    (4) 所提框架具备极高效率,部署后在处理时程数据时仅需数秒即可完成反演分析。即使在全链条实现(包含数据生成与训练)的情况下,其所需时间资源也仅为依赖启发式算法的有限元模型更新方法的十分之一。

    (5) 该框架在状态参数与结构响应的选择上具备高度灵活性,可适应多种结构体系与监测策略,从而拓展了其应用前景。

    编辑:Jin
    校核:李正平、陈凯歌、赵栓栓、曹希铭、赵学功、白亮、任超、海洋、Tina、陈宇航、陈莹洁、肖鑫鑫赵诚
    该文资料搜集自网络,仅用作学术分享,不做商业用途,若侵权,后台联系小编进行删除


    来源:故障诊断与python学习
    MechanicalSystemMarc振动疲劳复合材料非线性旋转机械建筑海洋理论材料数字孪生控制人工智能
    著作权归作者所有,欢迎分享,未经许可,不得转载
    首次发布时间:2025-10-19
    最近编辑:5小时前
    故障诊断与python学习
    硕士 签名征集中
    获赞 87粉丝 133文章 245课程 0
    点赞
    收藏
    作者推荐

    MSSP综述|数据驱动预测的全面综述和评估框架:不确定性、鲁棒性、可解释性和可行性(下)

    继上期MSSP综述|数据驱动预测的全面综述和评估框架:不确定性、鲁棒性、可解释性和可行性(上),本期给大家推荐数据驱动预测的全面综述和评估框架:不确定性、鲁棒性、可解释性和可行性(下)。这篇综述系统梳理了基于机器学习、随机模型和贝叶斯滤波器的预测方法,深入剖析了它们的优势与局限。同时,为弥补现有研究的不足,文章还提出了一种结构化的模型评估框架,框架将用户的具体需求与文献综述中确定的关键模型特征相结合。通过量化这四个特征的重要性,提出的框架能够系统地评估和选择预测模型。论文链接:通过点击本文左下角的阅读原文进行在线阅读及下载。论文基本信息论文题目: A comprehensive review and evaluation framework for data-driven prognostics: Uncertainty, robustness, interpretability, and feasibility论文期刊:Mechanical Systems and Signal Processing论文日期:2025年论文链接:https://doi.org/10.1016/j.ymssp.2025.113015作者:Mariana Salinas-Camus (a), Kai Goebel (b)(c), Nick Eleftheroglou (a)机构:a: Intelligent System Prognostics Group, Aerospace Structures and Materials Department, Faculty of Aerospace Engineering, Delft University of Technology, Kluyverweg 1, Delft, 2629HS, The Netherlands;b: Fragum Global, Mountain View, CA 94040, USA;c: Luleå University of Technology, Luleå, 971 87, Sweden.通讯作者邮箱: m.salinascamus@tudelft.nl目录摘要1 引言 2 预测中的关键特征 2.1 不确定性 2.1.1 机器学习模型 2.1.2 随机模型 2.1.3 贝叶斯滤波器模型 2.1.4 不确定性管理的挑战 2.2 鲁棒性 2.2.1 机器学习模型 2.2.2 随机模型 2.2.3 贝叶斯滤波器模型 2.3 可解释性 2.3.1 机器学习模型 2.3.2 随机模型 2.3.3 贝叶斯滤波器模型 2.4 可行性 2.4.1.机器学习模型 2.4.2 随机模型 2.4.3 贝叶斯滤波器模型 3 案例研究 3.1数据预处理 3.2 基准模型 3.3 不确定性 3.4 鲁棒性 3.4.1 跨故障模式的自适应 3.4.2 带噪声数据 3.5 可解释性 3.6 可行性 3.6.1 计算时间 3.6.2 可用训练数据的影 3.7 灵敏度分析4 模型评估框架5 潜在研究方向 6 结论3 案例分析本案例研究基于本文讨论的四个关键特征,对三种模型进行对比分析。在机器学习模型方面,采用长短记忆神经网络(Long Short-Term Memory, LSTM)。该模型在预测领域应用广泛,通常能提供最佳准确率,其设计灵感源自文献[28]提出的模型。随机模型方面选用自适应隐半马尔可夫模型(Adaptive Hidden Semi-Markov Model, AHSMM),该模型以适应未知数据著称,其框架设计参考了文献[82]的理论基础。最后在贝叶斯滤波(Bayesian filters, BFs)方面,基于文献[99]所述方法,选择粒子滤波(Particle Filter, PF)进行应用,该模型因在各类工程系统中广受认可且性能优异而被选用。本研究基于C-MAPSS数据集,对不同设计的数据驱动模型(Data-Driven Model, DDM)模型进行对比分析。通过均方根误差(Root Mean Square Error, RMSE)指标结合测试集预测值的标准差(Standard Deviation, SD)来评估模型精度。我们通过多项实验,从四个关键维度对各模型性能展开系统性评估。3.1 数据预处理为确保在相同输入条件下进行公平比较,三个预测模型均基于单一传感器数据进行训练。这种刻意简化处理通过减少特征工程或数据融合带来的干扰效应,有效隔离了各模型的学习能力差异。尽管深度学习模型通常在多变量输入环境下表现更优,但本研究更注重对模型行为的受控评估而非单纯追求预测精度最大化。因此,采用单一传感器的设定虽有意限制了模型的绝对性能,却能更清晰地分析剩余寿命(Remaining Useful Life, RUL)预测特征。基准案例利用了第一个子数据集FD001的数据,选择传感器11是因为其在可预测性、趋势性和单调性方面得分较高。表2列出了这些分数以及适应度值(计算为三个分数的平均值),这些特征被认为在预测应用中是理想的输入参数[140]。为处理传感器数据,采用K均值算法将其离散化为20个聚类簇。聚类数量的确定基于单调性指数(Monotonicity Index, MI)[141],该指标能有效识别出最佳聚类数量,从而准确反映退化过程。C-MAPSS数据集在训练文件中提供了100条完整的运行至失效的轨迹,在测试文件中则包含100条不完整的轨迹。本研究选择仅使用完整运行至失效的轨迹,将原始训练集划分为64个训练样本和16个测试样本。这种划分方式确保每个发动机的完整运行周期都能获得真实的RUL标签,这对于需要掌握真实终止寿命(End of Life, EOL)数据的评估指标计算至关重要(例如覆盖整个生命周期的不确定性区间)。若直接使用提供的测试集,由于轨迹数据不完整,将无法实现这种程度的评估一致性。因此,这种划分方式更有利于研究聚焦于模型行为与不确定性量化(Uncertainty Quantification, UQ)。图5展示了训练集和测试集寿命分布的直方图。 图5 基准案例的生命周期分布 使用基准训练数据,优化了三个模型的超参数。下面解释了每个模型的架构和相应的训练过程。LSTM的输入由三个样本的窗口组成。这种选择是由于LSTM需要接收长度一致的输入并以在线方式使用,因此需要对数据进行窗口化操作。窗口长度的选择是基于验证过程。 LSTM的架构如图6所示。该模型通过引入dropout来提高准确率,并通过使用蒙特卡洛(Monte Carlo, MC) dropout方法来应对预测中的不确定性。每个LSTM层的神经元数量和dropout概率是通过随机搜索确定的。 采用的隐半马尔可夫模型(Hidden Semi-Markov Model, HSMM)模型基于文献[82]提出的架构。该模型包含7个损伤状态,通过贝叶斯信息准则(Bayesian Information Criterion, BIC)[86]进行筛选。虽然增加更多状态可能略微提升BIC指标,但计算成本的增加超过了其带来的优势,因此最终确定采用7个状态。在该HSMM中,停留时间由韦布尔分布定义。韦布尔分布由两个参数决定:形状参数和尺度参数。自适应模块会在隐藏状态间转换后,通过调整尺度参数来修正停留时间。具体而言,尺度参数的调整依据是训练参数预测的预期停留时间与实际驻留时间之比,并结合退化历史进行动态调整(详见图7)。 PF为文献[99]的研究成果。具体而言,我们采用了基于相似性分析的PF方法。退化模型选用四次多项式进行建模,这种选择既能有效捕捉非线性退化趋势,又可避免过拟合问题。该次数既保证了足够的灵活性,又不会引入不必要的复杂度。所采用的相似性度量指标是最大均值差异(Maximum Mean Discrepancy, MMD)[142]。 图6 用于预测的LSTM架构 图7 具有7个状态(最后一个状态可观察)的HSMM该框架的工作流程如下:•训练阶段:将每个训练历史数据拟合为多项式,并保存多项式参数。•状态转移函数:对粒子(即定义曲线的参数集 合)舔加随机噪声扰动。•观测函数:该函数用于计算粒子参数在指定时间步长下所定义的曲线值.在测试阶段,收集截至当前时间步长的传感器数据。MMD用于识别哪些训练历史与当前数据最相似。当某训练历史的MMD值低于设定阈值(本文中设为0.01)时,该记录将被纳入分析范围。若所有训练历史均未满足此阈值,则仅采用MMD值最优的历史记录。PF使用从最相似训练历史的拟合多项式中导出的参数进行初始化。识别这些相似的训练历史需要访问一些测试数据样本。因此,PF只能在在线操作期间观察到预定数量的样本(在本研究中选择为10个数据点)后才能开始提供预测。因此,在接下来的预测图中,PF是唯一一个从一开始就不生成预测的模型。使用150个粒子,PF通过随机扰动每组参数来实现所需的粒子数PF运行到所有粒子的平均值达到故障阈值,表示预测的传感器值已达到故障状态,此时PF停止运行。图8总结了PF的训练和测试过程。 图8 基于相似性的PF算法3.2 基准模型表3总展示了基准测试结果。在三种模型中,PF的表现优于模型具有最低的RMSE,但它的标准差最高。AHSMM模型的RMSE为34.48,而LSTM模型的RMSE为38.05比AHSMM模型略微低一点。值得注意的是,值得注意的是,PF模型凭借其简洁的多项式拟合降解模型架构,具有更好的综合性能。表3 基准案例的预测模型结果 为直观展示预测结果,我们选取了三款发动机模型的预测数据进行可视化呈现(如图9所示)。这些发动机的选择基于其使用寿命:寿命最短的37号发动机、处于中位数水平的81号发动机,以及寿命最长的2号发动机。为确保可视化清晰度,仅展示预测RUL的点估计(平均值),因为若包含置信区间则会使图表复杂化。 图9 基准案例下三种不同发动机的预测模型结果可视化结果表明,PF模型和LSTM模型的预测结果都存在波动性,尤其是LSTM模型表现更明显。相比之下,AHSMM模型的预测结果更为稳定,尽管在隐状态转换时会出现明显的跳跃现象。三种模型在系统生命周期的最后阶段均表现出色。虽然这对安全性有益(因为能及时提示系统需要停机维护),但对预测性维护而言,这种优势就相对有限了。3.3 不确定性如第2.1节所述,不确定性的处理是预测中的重大挑战。而要比较那些捕捉不同来源不确定性的模型则更为困难。本节尝试通过两个指标:覆盖率和加权不确定度(Weighted Spread of Uncertainty, WSU)——来进行对比分析。本文建立的覆盖率指标,用于量化预测区间在连续观测或时间步长中对真实结果的覆盖程度。该指标能帮助我们判断模型置信区间是否准确反映了数据的波动特性。覆盖率指标定义为真实值落在预测置信区间内的比例。对于给定的预测模型,如果 表示时间步𝑡的真实值,而 表示同一时间步的预测下限和上限,则单个预测的覆盖率可表示为: 预测的覆盖度计算为长度为𝑇的退化历史数据的 的平均值。因覆盖值为1表示所有真实值均落在各自的预测区间内 WSU指标[32]如公式(3)所示。该表达式通过计算置信区间之间的面积来评估预测准确性,同时对生命周期末期较宽的置信区间施加惩罚系数。之所以设置这种惩罚机制,是因为随着时间推移积累的信息量会不断增加。因此,随着观测时间的延长,预测结果的不确定性将逐渐降低。 表4展示了基准测试集的平均覆盖率和WSU值。需要特别说明的是,置信区间代表RUL概率密度函数的95%置信水平。结果显示AHSMM模型取得了最佳覆盖率,结果近乎完美。但这种高覆盖率是以置信区间过宽为代价的,这一点从AHSMM模型最高的WSU值中可见一斑。当在图10中可视化置信区间时,这种权衡关系尤为明显——AHSMM的置信区间过宽,从决策角度而言已失去参考价值。这一现象与第2.1节讨论的其他随机模型表现一致。表4 基线病例不确定性预测模型的结果 图10 不同预测模型的不确定性比较相比之下,LSTM和PF模型的覆盖率都较低,这使得它们的预测在决策中不可靠,因为它们的置信区间无法包含真实的RUL值,导致过度自信或不准确的预测,这可能导致PdM框架失效并降低其可信度。在开发更可靠的模型时,建议采用覆盖度指标来校准不确定性,确保其达到支持决策的阈值。对于LSTM和PF模型而言,这种校准相对简单,因为其不确定性程度取决于用户自定义参数:LSTM的丢弃概率和PF的处理噪声与观测噪声。然而,调整这些参数可能会影响模型的准确性和不确定性覆盖范围。例如,使用不同的丢弃值会导致覆盖度发生显著变化(如文献[32]所示)。但本研究选择的参数是基于其最优准确性的考量。因此核心问题在于:模型需要达到何种可靠程度才能有效支持决策制定?然而,AHSMM面临的是相反的挑战:在不显著降低覆盖范围的前提下缩小置信区间。例如,如文献[84]所示,基于相似性的方法已被证明能够有效缩小置信区间。此外,探索其他预测指标也有助于进一步缩小这些区间的范围。本研究未深入探讨不确定性分类的复杂性问题,因为要在这些模型中实现此类机制需要更深入的开发,这已超出现有文献的讨论范畴。研究重点在于理解前沿模型的能力,并评估其计算出的置信区间与RUL值是否具备决策可靠性。此外,由于不同模型捕捉到的不确定性来源存在差异(例如LSTM模型对应认知不确定性,而AHSMM模型处理随机不确定性),这种比较可能不够全面。因此,若所有模型都同时考虑两种不确定性类型,表4中呈现的结果可能会出现显著差异。3.4 鲁棒性通过两个实验来评估预测模型的鲁棒性。第一个实验评估在不同故障模式的数据上进行训练和测试时的性能表现。第二个实验通过在基准案例研究的输入数据中引入噪声,来评估其对性能的影响。3.4.1 跨故障模式的自适应该实验通过比较模型在不同故障模式下的数据性能来评估模型的泛化能力。具体来说,这些模型是在FD001数据集上训练的,该数据集在一致的操作条件下具有单一故障模式(HPC退化),并在FD003数据集上进行测试,该数据集中引入了相同条件下的额外故障模式(风扇退化)。如图11所示,测试数据集包括与训练数据集相比在寿命方面异常的退化历史。这种设置对模型在处理各种故障模式和退化模式时的鲁棒性进行了严格的测试。 图11 鲁棒性情况下的寿命分布表5展示的结果表明,当应用于鲁棒性测试集时,所有模型的准确率均出现显著下降。考虑到训练数据集与测试数据集中故障模式的差异,性能下降在意料之中。在各类模型中,AHSMM以最低的RMSE表现出最佳性能,这表明其自适应机制使其能够更有效地处理故障模式的变化。相比之下,PF的表现最差,这与预期一致,因为PF严重依赖训练数据,在遇到不熟悉的退化模式时容易产生不准确的结果。表5 预测模型鲁棒性比较结果表6进一步分析了各模型在覆盖率和WSU指标上的表现。尽管AHSMM的覆盖率出现显著下降,但该指标仍优于其他模型。不过其WSU指标却大幅攀升,这表明虽然模型仍能保持部分预测能力,但在这种条件下,其预测结果的不确定性显著增加。PF模型在覆盖范围方面受到的影响最大,进一步突显了其处理不同故障模式的局限性,而LSTM在覆盖范围和WSU方面保持了AHSMM和PF之间的中间地带。表6 基准案例不同预测模型的不确定性结果为了可视化测试集上的一些预测,图12显示了三个选定发动机的三个模型的预测。这些发动机是根据其寿命选择的:发动机#99,在测试集中寿命最短;代表中值寿命的94号发动机;以及寿命最长的发动机#55。 图12 三种不同发动机的预测模型鲁棒性情结果当发生状态转换时,AHSMM的预测会得到改善,从而触发适应机制。这是由于模型的设计考虑到了给定测试引擎在特定隐藏状态中预期停留时间和实际停留时间之间的差异。然而在PF模型中,引擎#94和#55的预测结果明显不准确,因为这些引擎的实际寿命与训练集中的数据存在巨大差异,导致模型缺乏有效的对比依据。一种可能的改进方案是采用类似AHSMM的机制——当预测偏差超出阈值时,模型会生成更多代表不同退化过程(即不同多项式曲线)的粒子进行调整。这表明在随机模型和BF中,基于实时测试数据的自适应调整是可行的,因为这些模型能够模拟实际退化过程,并根据在线测试的实时数据动态调整自身参数。相比之下,LSTM直接将传感器数据映射到RUL标签,这使得模型在遇到未见数据时难以调整预测结果。正如第2.2节所述,这种现象在监督式机器学习模型中普遍存在。这类模型需要系统所有健康状态的标注数据,才能在处理不同故障模式的数据时更精准,而工业应用中往往缺乏这类数据。值得注意的是,LSTM的预测结果往往会随着发动机寿命延长而趋于稳定,此时各发动机的传感器数据已趋于一致。这项实验揭示了预测模型在应用于与训练数据集故障模式不同的场景时面临的挑战。得益于自适应特性,AHSMM模型的表现优于LSTM和PF模型,但仍存在准确率显著下降和不确定性增加的问题。研究结果表明,开发能适应多样化运行条件和故障模式的模型至关重要,因为实际应用中往往涉及复杂多变的设备退化模式。模型性能的大幅下降也表明,为确保在各类场景中实现可靠的预测效果,必须进一步提升模型的泛化能力。像LSTM这样的模型可以通过整合迁移学习或领域自适应等技术获得显著提升,这些方法在2.2节已有详细讨论。这类技术能让模型从相关任务或数据集中获取知识,从而在训练数据不足或运行工况变化时表现更优。通过使用目标域少量标注数据对LSTM模型进行微调,迁移学习可帮助其适应新型故障模式或性能退化特征。类似地,领域自适应技术能增强模型对测试数据波动的适应能力,确保在不同运行环境中保持稳定可靠。运用这些技术可有效提升LSTM的泛化能力,使其在实际应用中应对数据与训练集差异显著的情况时更具优势。 3.4.2 噪声输入数据该实验旨在评估模型处理噪声输入数据的能力。为此,使用基准案例的数据,其中训练集和测试集均包含相同的故障模式。在训练集和测试集的所有退化数据中,均添加了均值为0、标准差为0.25的高斯噪声。这种噪声模拟了现实场景中可能出现的传感器误差或数据损坏问题。图13直观展示了原始数据与含噪数据的对比,清晰呈现了噪声对退化数据的影响。该设置测试了模型的鲁棒性及其在输入数据中引入扰动的情况下保持准确性的能力。 表7和表8中的结果展示了不同预测模型在面对噪声输入数据时的性能。PF的性能明显下降,RMSE急剧增加179.66%,为67.26。这表明PF模型对添加的高斯噪声高度敏感,导致预测精度显著下降。同样,LSTM模型的RMSE增加了23.86%,为47.13,表明虽然LSTM受到噪声的影响,但与PF相比,其性能退化并不严重。另一方面,AHSMM模型的RMSE增加幅度较小,为7.83%,达到37.18,这表明它对噪声更具弹性,在具有噪声干扰的条件下能够更好地保持预测精度。 图13 输入噪声数据表7 具有噪声数据的预测模型的结果 表8 对于噪声数据不确定性的预测模型结果 在覆盖率方面,AHSMM模型表现最佳,覆盖率高达0.92,尽管与无噪声数据相比性能略有下降。这表明即使存在噪声干扰,AHSMM模型仍能持续在预测区间内捕获最多真实值。相比之下,LSTM模型的覆盖率出现显著下滑,说明当数据存在噪声时,LSTM难以保持精准预测,导致其在预测区间内捕获真实值的能力下降。PF模型的覆盖率最低,仅为0.16,这与其在基准测试中已显现出的有限性能相吻合。与之前不同故障模式的实验类似,AHSMM表现出卓越的鲁棒性,成为最具弹性的模型。尽管存在噪声,它仍保持相对较高的预测精度和覆盖率。相比之下,PF和LSTM模型对噪声更敏感,导致性能显著下降,有效处理不确定性的能力降低。这突显了AHSMM在管理具有挑战性的条件方面的优势,而PF和LSTM模型在嘈杂的数据输入下难以保持可靠性。图14展示了三种选定发动机在噪声数据下的预测结果对比。将其与图9中基于无噪声数据的预测结果进行对比。通过对比两组结果,可以清晰观察到噪声对RUL预测的影响,在数据引入噪声后预测准确性和可靠性显著变化。 图14 具有噪声数据的三种不同发动机的预测模型结果 3.5可解释性根据第2.3节讨论的文献可知,目前预测领域的可解释性研究大多聚焦于特征重要性分析。然而,本研究涉及的三个模型仅使用单一特征进行训练,因此输入数据与预测结果之间的关联性较为直接。基于此,我们对模型的可解释性进行了定性分析。 AHSMM是一个相对可解释的RUL预测模型,主要是由于其结构化方法和威布尔分布,这在可靠性分析中得到了广泛的应用。威布尔分布的参数,特别是尺度参数,是基于实时数据动态调整的,这使得模型能够适应系统的实际退化轨迹。这种自适应机制提供了一种清晰易懂的方法,将模型的预测与观测数据联系起来,增强了其可解释性。图15展示了发动机#37(寿命为170个循环)的隐藏状态5和6的威布尔分布停留时间,由于其较短的使用寿命,在图5所示的寿命分布中呈现左偏离群现象。为反映各隐藏状态停留时间的缩短,自适应机制(虚线表示)将威布尔分布向左移动,从而有效校正了数据分布特征。此外,AHSMM模型不仅定义了明确的转换机制和停留时间,还通过可视化方式呈现了故障演变过程,使模型运行更加透明直观。每个损伤状态对应不同的故障等级,各状态间的转换过程既易于理解又便于追踪,有助于用户深入理解模型的预测逻辑。虽然隐藏状态的运用和自适应机制的复杂性增加了抽象层次,但模型的整体架构与可视化预测能力,仍能保持高度可解释性。图16展示了基于发动机37传感器数据估算的隐藏状态分布。这些预估的隐藏状态可作为诊断工具,帮助用户评估系统损伤程度,从而更清晰地掌握设备运行状态。 图15 发动机#37的隐藏状态5和6的威布尔分布停留时间 图16 基于发动机37传感器数据估算的隐藏状态分布对于LSTM模型来说,了解这些参数如何影响预测可能具有挑战性,LSTM模型总共有20043个可训练参数。面对如此庞大的参数量和有限的输入数据,模型可能会学习到难以解释的复杂模式,且难以追溯到数据中的具体因素。此外,要解析模型所学的时间序列模式或趋势也存在困难。为解决这种黑箱特性,一种方法是简化模型结构,但这种简化往往会导致准确率下降。在这种情况下,简化版深度学习模型的表现可能与那些更具可解释性的方法相当甚至更差,这可能会削弱深度学习模型的核心优势。图17展示了第二层LSTM隐藏状态的UMAP投影结果。该图清晰展现了投影后的隐藏状态与RUL值之间的关联性。值得注意的是,在较低RUL值区域,投影点呈现更紧密的聚类分布,这表明模型在引擎生命周期后期形成了更为稳定的表征特征。这种现象也体现在低RUL值预测准确率的提升上。与之形成对比的是,较高RUL值区域同样形成了相对集中的聚类,而中等RUL值区间(如100-200)则显得较为分散。这种离散分布可能反映出该阶段模型内部表征稳定性不足,导致预测结果存在较大不确定性与波动。 图17 第二层LSTM隐藏状态的UMAP投影结果对于PF,将从退化模型开始逐步分析可解释性,在这种情况下,退化模型是一个多项式。 多项式本质上可以解释为数学模型,其系数表明它们如何影响退化曲线的形状。更重要的是,由于状态转移函数涉及用随机噪声扰动多项式参数,因此可以解释这些参数的变化如何影响模型的预测。这使我们能够深入了解模型对退化过程变化的敏感性。该方法采用的相似性度量标准是一种透明且可解释的识别训练历史数据相关性的方法。MMD作为定义明确的统计指标,能够量化分布差异,因此其在筛选最相似训练历史时的作用,可理解为通过匹配历史退化模式与当前观测数据来实现。最后,PF特性模拟了退化过程中随时间推移可能出现的变化。总体而言,该模型基于多项式曲线拟合与扰动的理论基础,使得其预测结果具有较高的可解释性。测量数据与预测的性能退化曲线均可直观呈现,便于理解系统当前状态与模型预测值的对应关系。这种可视化解读能力在向决策者传递结果时尤为关键。例如图18中,橙色曲线表示传感器观测数据,绿色曲线则为模型预测值。尽管在系统寿命末期,预测值的增长速度超过实际观测值,但预测曲线仍能较好追踪性能退化趋势。 图18 37号发动机的观测传感器数据和PF估计观测值3.6 可行性对可行性方面的分析分为基准数据的训练和测试的计算时间,以及可用训练历史数据的数量对测试集的准确性的影响。3.6.1 计算时间表9显示了使用基准数据训练模型的训练时间,以及每个样本的测试时间。每个样本的测试时间是一个需要重点考虑的因素,特别是在实时预测应用中,必须在在线操作期间快速为每个新样本做出预测。表9中的结果显示了训练和测试每个预后模型的计算时间。LSTM模型的训练时间为8.57秒,考虑到深度学习架构的复杂性,这是相对较快的。然而,值得注意的是,LSTM模型需要每个样本0.39秒进行测试。相比之下,AHSMM模型的训练时间明显更长,为1417.31秒,这可以归因于训练半马尔可夫模型的复杂性。然而,它显示出每个样本的测试时间为0.03秒,这表明它在训练完成后进行预测时的效率很高。由于多项式拟合的计算简单,PF模型的结构更简单,训练时间非常快,为0.02秒。然而,其每个样本的测试时间为0.41秒,略长于LSTM。表9 每个预后模型的每个样本的训练和测试的计算时间 需要特别说明的是,这些模型尚未完全优化,因为相关代码是内部开发的,并未将计算效率作为主要考量。因此,时间结果可能反映出实现过程中的某些低效问题,尤其是PF和AHSMM模型。若采用更高效的编码方法或使用专用硬件进行优化,计算时间有望缩短。尽管如此,这些结果仍能有效对比不同模型的计算需求差异,为评估模型在实时应用中的可行性提供了重要参考。3.6.2 可用训练数据的影响每个模型仅使用两个退化历史进行训练,而不是在基准情况下使用完整的训练集。这种设置比较了模型在有限训练数据下的表现,从而深入分析它们在受限条件下泛化和保持可靠性的能力。表10展示了准确性指标的计算结果,包括平均RMSE和SD。表11展示了使用覆盖率和WSU指标评估置信区间时的结果。在图19中,显示了三个发动机仅用基准退化数据的两个退化历史训练模型时的预测结果。 从准确度来看,LSTM模型的RMSE增加了57.31%,这表明其性能出现了显著下降。这说明依赖大数据来有效捕捉时间序列规律的LSTM模型,在数据量有限的情况下表现不佳,导致预测结果波动加剧,其标准差高达29.24就印证了这一点。相比之下,AHSMM模型展现出较好的鲁棒性,RMSE仅增加13.08%,且标准差最低。这种微小的误差增幅表明,AHSMM更适合训练数据有限的场景,这可能得益于它即使在输入数据稀疏时仍能有效建模状态转换的能力。PF模型的性能下降最为严重,RMSE增加了449.72%,标准偏差为104.21。这种急剧下降突显了PF模型对减少的训练数据的高度敏感性,因为该模型严重依赖于相似性方法。这一结果突显了PF在数据约束下保持准确性所面临的挑战。在不确定性表现方面,LSTM模型的覆盖率下降了39.39%,表明其置信区间覆盖真实RUL的频率降低。WSU模型的覆盖率反而上升了12.60%,说明置信区间变宽却未能提升覆盖率,反映出不确定性量化效率低下。与之形成对比的是,AHSMM模型采取了更平衡的策略,其覆盖率仅下降36.08%,WSU指标更是减少了58.62%。这表明尽管置信区间变窄,AHSMM仍能保持合理的覆盖范围。PF模型的覆盖率提升了11.76%,但这一提升被WSU模型150.14%的大幅增长所抵消,表明虽然置信区间变得更宽泛,但并未有效提升可靠性。这种处理不确定性时的低效性进一步凸显了PF模型在数据量有限时的局限性。总体而言,AHSMM模型在少样本预测中表现最为稳健,即便训练数据量减少,仍能保持更稳定的性能表现。图20进一步支持了这一观察结果,该图说明了RMSE与用于训练的退化历史数量之间的关系。如图所示,当只使用两个历史数据时,PF模型的性能会显著降低,这证实了之前的结论。然而,当PF用四个或更多历史数据训练时,其性能会稳定下来。值得注意的是,当PF用九个或更多历史进行训练时,其性能始终优于AHSMM模型。这表明,PF模型在小规模训练数据下也能取得具有竞争力的性能表现。表10 准确性指标的计算结果 表11 覆盖率和WSU指标评估置信区间时的结果 图19 三个发动机仅用基准退化数据的两个退化历史训练模型时的预测结果 图20 训练历史次数对准确性的影响3.7 敏感性分析为确保四个关键特征评估的公平性和可靠性,进行了敏感性分析。该分析验证了结果和结论不会过度依赖于预测模型的初始化参数,从而确保了结果的鲁棒性和有效性。在LSTM模型中,我们选取了随机丢弃概率作为需要调整的参数。这个参数至关重要,因为它能通过训练过程中随机断开连接来实现正则化,有效防止过拟合。随机丢弃概率不仅直接影响预测准确率,还关系到模型估计值的不确定性。基准值设定为0.3,在本次敏感性分析中,我们将该参数调整±30%,得出的下限为0.21,上限为0.39。模型将采用三种配置进行训练:随机丢弃概率= 0.21、0.3(基准情况)以及0.39。在AHSMM模型中,我们选择隐藏状态数量作为敏感性分析的参数。该数量直接影响模型捕捉潜在退化过程的能力及其预测准确性。基准状态数取自原始模型,并通过±30%的浮动范围调整,最终状态数取整为整数值。由此得出的最小值为5,最大值为9。最后,对于PF模型,选择粒子数量作为要更改的参数。粒子的数量决定了模型近似系统状态的能力,改变这个数量会影响预测的准确性和传播。在这种情况下,粒子的基线数量设置为150,粒子数量变化±30%,下限为105,上限为195。为了评估这些参数更改的影响,使用了两个关键的性能指标——RMSE和覆盖率。RMSE衡量预测的准确性,而覆盖率评估预测区间捕捉真实值的程度。通过执行此灵敏度分析,可以更深入地了解模型在不同参数设置下的行为,这有助于优化性能并确保在实际应用中的鲁棒性。表12展示了LSTM模型三种配置的测试结果。可以看出,三种丢弃概率的RMSE数值非常接近,这表明在当前参数范围内调整丢弃概率对模型预测精度影响甚微。不过标准差存在轻微波动:当丢弃概率从0.3降至0.21时,标准差有所下降;而当概率提升至0.39时,标准差又出现上升。这说明模型稳定性存在细微变化,但RMSE指标基本保持稳定。关于UQ,覆盖率随着丢弃概率的增加而增加,从0.3时的0.33增加到0.39时的0.41。这表明,随着丢弃概率的提高,模型的预测区间会变宽,从而捕捉到更多的真实值。然而,覆盖范围的增加是有代价的,因为WSU也大幅增加,从0.3的3194276.47增加到0.39的850447.05。为深入理解不同丢弃率参数值的影响,图21展示了基于LSTM模型获得的RUL概率密度函数、预测均值与真实RUL的对比。由于难以直观呈现所有分布情况,我们选取了两个典型时间步(第100和200周期)展示RUL概率分布。数据显示,在这两个时间步中,采用最高丢弃率的模型对应的概率密度函数标准差最大,呈现出更宽泛且平坦的分布形态。这印证了第2.1节的讨论观点:通过蒙特卡洛丢弃率所捕捉到的不确定性属于设计产物,仅能部分反映认知不确定性。表12 LSTM敏感性分析 图21 发动机81在时间100和200时用LSTM获得的RUL概率分布表13总结的AHSMM模型敏感性分析表明,增加隐藏状态数量能显著提升模型预测精度。这种改进效果在RMSE的大幅下降中尤为明显,从5个状态的39.05下降到了9个状态的22.68,表明更多的状态使模型能更好地捕捉潜在的退化过程。此外,预测的SD随着状态数量的增加而稳定,反映了性能的一致性。值得注意的是,覆盖率指标在所有配置中都保持稳定,其值在0.97到0.98之间,这表明无论参数设置如何,该模型都具有可靠的不确定性量化。此外,具有7个状态时具有最低的WSU,表明其在保持与其他配置相同的高覆盖率的同时,具有管理不确定性的能力。虽然采用9个隐藏状态的配置能获得最佳准确率,但7状态的基础配置在性能与计算效率之间提供了更实用的平衡。由于训练9状态模型需要大量计算资源,7状态配置因此成为更优选择。这种权衡方案既保证了准确率较5状态配置有所提升,又保持了可控的计算需求。图22展示的第100和200时间步的RUL概率分布进一步表明,7状态配置表现出更低的不确定性,这与其表13中较低的WSU值相吻合。从准确率来看,这些示例中各配置预测的RUL均值差异微乎其微,充分证明7状态是实现精准预测且降低不确定性的可靠高效方案。在循环200,具有五个状态的AHSMM的RUL概率密度函数(pdf)显示了一个小的初始峰值,这是由算法伪影引起的。为了提高效率,模型的编程方式偶尔会产生这种形状的pdf。如果将最大时间设置得更高,需要更多的计算时间,pdf将像其他pdf一样看起来更平滑。然而,这种伪影很少见,不会影响平均RUL预测,置信区间的变化可以忽略不计。表13 AHSMM敏感性分析 图22 发动机81在时间100和200时用AHSMM获得的RUL概率分布表14总结了PF模型的敏感性分析,表明改变颗粒数量对模型的预测性能和UQ有显著影响。具有150个粒子的配置实现了最低的RMSE 24.05,表明与RMSE值分别为30.08和31.96的105和195个粒子相比,其预测精度更高。有趣的是,预测的SD随着粒子数量的增加而增加,范围从8.85(105个粒子)到12.67(195个粒子),这表明更高的粒子数量可能会导致更不一致的预测。覆盖率指标在所有配置中始终保持较低水平,这表明无论粒子数量多少,该模型都难以有效量化不确定性。WSU指标也突显了这一趋势,对于具有更多粒子时,观察到的值更高(见图23)。表14 PF敏感性分析 图23 发动机81在时间100和200时用PF获得的RUL概率分布4 模型评估框架 从前面的章节中可以明显看出,有各种各样的预测模型可供选择,每种模型都具备独特优势,可针对不同应用场景量身定制。因此,选择合适的模型对提升性能和可靠性至关重要。然而,这一选择过程往往需要在多个特性之间进行权衡取舍。例如,高可解释性的模型可能牺牲计算效率,而具备充分不确定性量化能力的模型在数据或资源受限时又难以实际应用。为应对这些挑战,本节将提出一套系统性方法论,根据需求对模型特征进行优先级排序。因此,我们提出了一种决策支持工具,用于量化不确定性、鲁棒性、可解释性和可行性在预测模型选择中的相对重要性。该方法将决策人员的意见和操作需求纳入加权评分系统,使候选模型能够进行系统评估和排序。首先,必须了解主要决策者的需求和优先事项。这些优先事项将根据三个维度进行评估:•优先事项:与组织高层目标保持一致,例如提升系统可靠性和可用性、降低运营成本或满足监管标准。•运营限制:实际操作层面的制约因素,如计算资源不足、部署周期过长或数据获取困难。•技术要求:为确保RUL预测结果的可靠性,需满足精准度、可解释性及系统鲁棒性性等具体性能指标。其次,每个关键特征——不确定性、鲁棒性、可解释性和可行性均采用1到5分的评分标准进行评估,其中1分表示最不重要,5分表示最重要。这些分数的评定依据如下:不确定性•在预测安全关键系统的RUL时,对不确定性的精确量化有多重要,早期故障是否会产生灾难性的后果?•高风险决策是否取决于RUL估计的置信水平?鲁棒性•该模型是否会在不同的环境或操作条件下运行?•退化过程在多大程度上受到环境或操作条件的影响?可解释性•向决策者或监管机构解释模型预测的能力有多重要?•决策或监管批准是否需要模型透明度?可行性•是否有足够的计算资源和专业知识来实现复杂的模型?•可用数据是否足够(例如,在数量、标签或一致性方面)?第三,当由单个决策者分配分数时,原始分数通常足以确定每个特征的相对重要性。然而,当涉及多个决策者时,规范化就变得必要。在这种情况下,必须通过(4)式对每个特征的权重进行归一化,其中 表示特征 的归一化权重, 是决策者 分配给特征 的原始分数: 决策支持工具提供了一个结构化的框架,用于选择与决策者者优先级和应用要求相一致的预测模型。例如,安全关键系统可能会优先考虑鲁棒性和可解释性,而资源受限的应用程序可能会强调可行性和UQ。表15所示的决策矩阵为模型类型与关键特性(不确定性、鲁棒性、可解释性和可行性)的匹配提供了实用框架,同时提出了相应的评估指标。该矩阵在每个预后方法组中突显了最合适的模型。通过提供结构化和系统化的分析方法,该矩阵使决策者能够高效识别符合其应用和技术优先级的模型。值得注意的是,表15突出表15强调了关于可行性研究的前沿论文在BFs领域的缺失。这种缺失主要源于BFs在使用有限甚至不完整退化历史数据时,仍能有效预测RUL,这使其天然适用于数据可用性受限的场景。表15 用于选择预测模型的决策矩阵 为了评估和排序候选模型,提出了一种适应度函数。该函数通过考虑不确定性、鲁棒性、可解释性和可行性等关键特性来量化候选模型的性能,这些特性根据决策者的优先级进行加权。适应度函数旨在通过最大化综合评分来评估模型与组织运营需求的契合程度。对于不确定性、鲁棒性、可解释性等关键指标,相关度量值(如覆盖率、不同条件下的模型准确率或预测透明度)数值越高,适应度得分就越高。反之,对于需要最小化的指标(如均方根误差、计算成本或内存占用),适应度函数采用反向缩放机制。这种设计确保了这些指标数值越低的模型,即性能更优或资源消耗更低的模型能够获得优先级。值得注意的是,可解释性往往缺乏一个直接、可量化的指标。相反,它是定性评估的,或基于对监管要求的遵守情况。本文鼓励利益相关者提供一个百分比分数(0到100%),反映可解释性需求的满足程度。该分数被归一化为0到1的范围,用于适应度函数。 然后按如下方式计算适应度函数: 其中 表示特征 的归一化权重,该权重源自决策者的输入,而 是模型 中 特征 度量的归一化值。通过采用这种方法,可以根据模型在所有关键特征上的性能进行客观比较。考虑到优先特征和操作约束,具有最高适应度得分的模型是最能满足组织需求的模型。适应度函数提供了一种透明的方式来权衡相互冲突的优先级。例如,一个在UQ方面表现出色但计算成本高的模型,可以与另一个在性能和资源效率之间取得更好平衡的模型进行比较。这确保了最终的选择既能最大限度地符合组织目标,又能在遵守应用限制的前提下实现最优效果。 为说明该框架的适用性,我们来看一个具体案例。某航空公司运营商计划开发预测航空器主要结构RUL的预测模型。其核心组织目标包括:不确定性量化,这对安全关键型应用至关重要;鲁棒性,需考虑环境因素、飞行员操作行为等变量影响;可行性,鉴于完整失效数据的获取有限;以及可解释性,模型透明度是满足监管要求的必要条件。步骤1: 优先级排序。决策者根据其重要性对每个特征进行加权,经过输入和标准化后,分配如下标准化权重:不确定性= 0.35,鲁棒性= 0.30,可行性= 0.25,可解释性= 0.10。步骤2: 评估候选模型。最终筛选出三个模型:带MC Dropout的LSTM、AHSMM和BF。如表16所示,针对每个特征收集了性能指标: RMSE指标评估模型在不同环境条件下预测RUL的准确程度。鲁棒性与可行性指标采用反向标度,数值越低越理想。可解释性通过用户反馈的定性评分进行评估,分数越高表明模型的可解释性越强。表16 每个模型的性能指标 步骤3: 标准化指标值。对每个指标进行标准化,以确保模型间可比性,标准化后的数值如表17所示。表17 每个特征的度量标准化步骤4: 适应度计算。每个候选模型的适应度分数是通过归一化值的加权求和得出,表18显示了各模型的适应度计算结果。表18 每个模型的适应度计算 根据适应度评分,AHSMM模型排名最高,紧随其后的是BF模型。然而,如果未来模型可解释性成为更关键的因素,BF模型可能因其更高的可解释性评分而更受青睐。模型选定后,其实施和部署通常分阶段进行,以尽量降低风险并确保实际有效性。建议采用以下步骤:试点测试。 首先,选定的模型会在受控的小规模环境中部署。试点阶段既能利用真实数据检验模型性能,又能最大限度减少对日常运行的影响。这一步骤对于发现理论预期与实际效果之间的差距至关重要。例如,在此阶段可能会出现数据质量或计算需求的意外波动。评估与调整。 在试点测试期间,模型的预测结果会与基准数据集或历史真实值进行对比评估。相关指标会被密切监控。评估阶段获得的信息将指导模型的优化改进,例如参数调优、算法调整或预处理增强。扩展部署。 一旦试点项目表现出令人满意的性能,模型就可以扩展为全面的运营使用。在这一阶段,需要考虑的额外因素包括与现有系统的集成、用户界面和自动化管道。还部署了强大的错误处理机制来管理异常或系统故障。持续优化。 预测模型的部署并非一劳永逸的工程。随着时间推移,运行环境、系统条件或数据特征可能发生改变,这些变化都可能影响模型性能。定期监测并使用更新后的数据集进行周期性再训练,是保持模型准确性和可靠性的关键。采用在线学习或动态域自适应等先进方法,还能进一步提升模型的长期表现。反馈与优化调整。 通过与终端用户、工程师或决策者保持沟通,可以获取模型可用性和实用价值的关键洞察。例如,用户可能会要求增加可解释性功能或改进与诊断流程的集成。采纳这些反馈意见,能确保模型始终与组织的核心需求保持一致。通过将决策矩阵与适应度函数相结合,企业能够系统化地选择、实施并优化预测模型。这种结构化方法简化了权衡取舍,平衡技术需求与运营要求,确保长期成功。该方法论能以精准可靠且高效的方式提供可操作的洞见,既支持即时目标也助力战略规划。 5 潜在研究方向基于本次综述和案例研究的发现,提出了未来改进RUL预测预后模型的研究方向。这些方向根据讨论的四个关键特征进行分类:不确定性、鲁棒性、可解释性和可行性。不确定性。 对于BF和随机模型,未来的研究应致力于提高置信区间的可靠性,因为现有方法通常会产生过宽的区间,并可能导致无信息的预测。另一个领域是开发基于系统动力学调整不确定性估计的自适应技术。对于机器学习模型,特别是深度学习模型,未来的工作应该探索贝叶斯深度学习方法(例如变分推理、深度集成)来取代MC Dropout等方法。 在所有模型类型中,一个关键方向是不确定性的管理,而不仅仅是其量化。这包括使用更实用的不确定性分类(过去、现在、未来、模型和预测方法的不确定性),通过利用数据更好地表征不确定性的来源,从而减少其对RUL预测的影响,实现不确定性管理。此外,重点应转向特定学科的不确定性,而不是整体的不确定性,这是所有DDM的一个关键方向。鲁棒性。 随机模型可通过研究更灵活的状态转换架构获益,这类架构能够捕捉非平稳和多模态的退化行为。BF通过在线学习策略展现出潜力,能够在无需完全重新训练的情况下持续适应新条件下的退化模型。对于机器学习模型,未来的研究应优先采用自监督和无监督方法来增强跨领域的泛化能力。在所有模型类型中,将基于物理的知识与数据驱动的学习相结合的混合方法值得进一步探索,以提升适应性和容错性。可解释性。 随机模型通常具有可解释性,但通过可视化工具帮助用户理解状态转换和概率结果,可以进一步提升其可解释性。对于BFs,展示状态演变过程的交互式可视化技术可为实践中的可解释性提供支持。而深度学习模型的可解释性仍是待解难题。未来研究应开发可靠解释工具,避免现有技术(如SHAP和LIME)中常见的不一致性问题。另一个重要方向是量化可解释性与性能之间的权衡关系,特别是在需要监管或操作透明度的场景中。可行性。 对于随机模型和BF,未来的研究应该研究如何在数据有限或有噪声的情况下自动配置模型(例如,选择状态、粒子或分布的数量)。在机器学习中,有前景的方向包括少样本学习、自监督学习以及物理信息引导学习等降低数据需求的方法。对于所有模型类型,开发更优的缺失数据处理方法至关重要。最后,为嵌入式或边缘计算环境开发这些模型的轻量级实现方案仍是亟待解决的研究课题。6 结论 本文回顾了用于剩余使用寿命(Remaining Useful Life, RUL)预测的数据驱动预后模型,评估了机器学习(Machine Learning, ML)模型、随机模型和贝叶斯滤波器(Bayesian Filters, BF)在四个关键特征上的表现:不确定性、鲁棒性、可解释性和可行性。使用C-MAPSS数据集的案例研究比较了LSTM、AHSMM和PF模型的性能,突出了它们在解决这些特征方面的优势和局限性。不确定性量化(Uncertainty quantification, UQ)仍然是RUL预测中的一个重大挑战。随机模型和BF在报告不确定性方面是有效的,但存在置信区间过宽和计算复杂性的问题。ML模型虽然准确,但往往忽略了UQ,导致潜在的不可靠预测。这些发现强调了需要更好的校准和方法来平衡精度和不确定性管理。模型的鲁棒性对于确保其在不同运行条件下保持良好性能至关重要。尽管机器学习模型通过领域自适应等技术展现出潜力,但在工业应用中仍面临诸多挑战。随机模型和BF(如AHSMM),在看不见的和有噪声的条件下表现出了适应性,AHSMM在案例研究中表现特别好。然而,由于退化模型的约束,PF模型面临局限性。可解释性对于安全关键型应用至关重要,监管框架要求必须具备透明度。AHSMM模型能提供清晰的降解表征,而LSTM模型则较难解读。PF模型虽具备一定可解释性,但其表现高度依赖底层降解模型。如何在可解释性与性能之间取得平衡,仍是各行业面临的重要挑战。模型的可行性受数据可用性影响,在航空和机械等行业中,数据稀缺与噪声问题普遍存在。针对这些挑战,少样本学习和贝叶斯方法等技术应运而生。案例研究表明,AHSMM在有限数据下表现优异,而PF算法则在中等规模数据集上更胜一筹。这凸显了开发能适应不同数据环境的模型的重要性。本文提出了一种模型评估框架,帮助用户根据操作需求选择最合适的模型。强调不存在一刀切的解决方案;模型选择取决于系统特定的约束条件和目标。实施预测模型需要持续的优化和用户反馈。总之,本综述强调了数据驱动预测的进展和挑战。未来的研究应侧重于不仅准确,而且能够适应外界环境复杂性、处理不确定性、噪声数据和动态条件的模型。通过将新兴技术与行业特定需求相结合,该领域可以朝着创建可靠、透明的预测解决方案的方向发展,以更好地进行决策和运行优化。编辑:Tina校核:李正平、陈凯歌、曹希铭、赵学功、白亮、任超、海洋、陈宇航、陈莹洁、赵栓栓、王金、赵诚、肖鑫鑫该文资料搜集自网络,仅用作学术分享,不做商业用途,若侵权,后台联系小编进行删除来源:故障诊断与python学习

    未登录
    还没有评论
    课程
    培训
    服务
    行家
    VIP会员 学习计划 福利任务
    下载APP
    联系我们
    帮助与反馈