就当前全球油价而言,出砂并不是油田开发中所预期的结果,因此控制出砂是生产工程师的主要关注点之一。出砂不仅会损坏井下设备、水下设备和地面生产设施,还会增加灾难性故障发生的风险。生产商每年还会因此损失数百万美元。因此,针对不同的储层条件有不同的防砂方法。选择何种方法防止地层出砂取决于不同的储层参数。因此,只有通过系统研究才能确定最佳的防砂方法。本文介绍了导致出砂的因素及其影响,重点是通过出砂预测来确定储层出砂的概率,然后通过实施正确的防砂方法来阻止出砂。两者结合便是用于出砂管理的智能控制框架。
关键词
出砂;防砂工具;出砂管理;智能控制框架
出砂是一个全球性问题,会对油田开发造成重大影响。疏松储层的出砂是极具挑战性的问题,因为它会终结油藏和油井的生产寿命。在石油和天然气行业中,每年用于清砂的费用达数百万美元。出砂还会限制生产流速,造成巨大的经济损失。正在开发的油气田发生出砂现象时,主要采取的措施为出砂管理和防砂。
目前面临出砂问题的油气田主要位于美国墨西哥湾沿岸、北海、中国、加拿大、加利福尼亚、委内瑞拉、西非、印度尼西亚和马来西亚。如图1所示,斯伦贝谢公司为全球 30 多个国家提供了防砂技术。在不使用传统防砂工具的情况下,出砂管理是一种作业方法,适当检测并控制出砂量、油井压力和流速可以实现预期产量。近10年来,全球许多油井采用油气藏常规地层的防砂工艺,从而提高了油气产量。此外,需要采用不同的设计工具和分析方法来评估出砂的可能性,量化减砂风险,并为安全生产窗口制定切实可行的操作标准。设计工具的选择取决于其预测初始出砂情况的能力,包括出砂率、出砂量、设备侵蚀风险以及允许砂土通过生产油管和地面管道输送的条件。此外,像出砂监测这样控制出砂的关键技术可实时定量跟踪出砂流量。本文对这些工具的应用,以及它们如何在出砂管理中评估风险进行了讨论。同时还阐述了处理不确定性和风险的方法。最后本文还考虑了在高压高温(HPHT)油田和边际油田等不利环境中如何实施出砂管理和混合完井。

图 1. 全球三十多个国家安装了斯伦贝谢(SLB)防砂设备
Fig.1. Sand control installed by schlumberger in over 30 countries worldwide

图 2. 弱岩石强度导致的防砂失效
Fig.2. Sand failure due to weak rock strength.

图 3.出砂原理
Fig.3. Sand Production Mechanis m
图 4.地面设施中基于分离器位置的固体分离设备
Fig.4. Cyclonic location based solids separation equipment at surface facilities

图 5 . (左)井口除砂器作业示意图,(右)配有超大蓄能器的井口除砂器置入平台设备的井台中
Fig.5. (left) Schematic of wellhead desander operation, and (right) wellhead desander with oversized accumulator integrated into well bay of spar facility

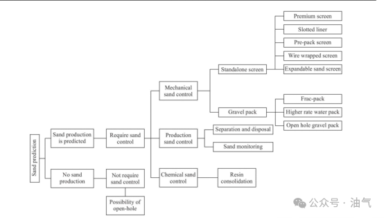
图 6.出砂管理技术流程图
Fig.6. Sand management strategy flow chart
表 1.颗粒的物理特征
Table 1. Physical properties of particles

表 2.砂土类型和特征
Table 2. Sand type and characteristic

表 3.基于无侧限抗压强度(UCS)实验的固砂情况
Table 3. Table of sand consolidation based on UCS Test

表 4.基于布氏硬度实验的固砂情况
Table 4. Sand consolidation based on Brinell Hardness (BHN) Test

表 5.不同防砂方法综述
Table 5 A review of different sand prevention methods

表6. 防砂方法选择指南
Table 6. Guideline for sand control approach selection

表 7.各种商业固砂工艺
Table 7. Various commercial consolidation processes

表 8.防砂技术的应用标准
Table 8. Application criteria of sand control techniques

表 9.不同防砂技术的对比
Table 9. Comparison among different sand control techniques

表 10.敏感性分析设计和安全速率结果
Table 10. Design of sensitivity a nalysis and results of safe velocity

如果储层流体流速超过某一阈值,储层就会出砂,该阈值受应力状态、地层颗粒稠度以及油井所采用的完井策略等因素影响。油气生产井的防砂是确保高产的一个重要步骤,因为它可以清除采出液体中的固体颗粒。虽然这些颗粒的数量(每立方米储层流体中不足几克)、浓度或大小都不足以造成大问题,但如果在短时间内积聚大量颗粒,则会导致设备和(或)管道侵蚀,在某些情况下还会充填和堵塞井筒。当固体物质的数量或大小造成流速降低或设备停机而导致生产损失时,就需要采取控制技术以提高油气产生速率,恢复经济效益。出砂预测模型可以更好地评估出砂潜力,并为研究地层出砂现象提供参考。许多实践和数值方面的研究都强调了采产产层防砂的重要性。大多数已开发的模型都是基于离散元模型或连续统假设。有些模型只能评估造成出砂的条件,而有些模型则能进行体积预测。一些已开发的模型能够运用解析公式来确定出砂点,其他模型则主要采用数值模型获取出砂率。尽管之前已经对防砂工具进行了重大改进,但仍无法以可靠的程序预测所有油田的出砂率和出砂量。目前有很多可以防止砂土进入井筒的防砂排砂技术,其中包括机械排砂(割缝衬管或筛管)、化学固结、砾石填充或混合使用这些技术,但仍存在一些局限性,比如不能完全阻止出砂。另一种方法是允许固体颗粒进入储层,使其与储层流体同时采出,然后在下游设施中进行相分离。这种多相除砂器可在分离器装置之前、之后甚至先于分离器装置在节流阀处将固体颗粒从采出的油气中分离出来。如何选择最佳技术取决于对储层和油井条件、生产寿命、干预成本以及油井处理的全面了解,全面了解可以确保最大的持续油井产能。但目前没有一种特定的防砂方案可以适用于任何类型的松散油藏。新防砂技术的应用将拓宽业界对防沙方法的了解,有助于根据特定的储层条件选择方法。
Sand production: A s mart control framework for risk mitigation
Hisham Ben Mahmuda; Van Hong Leonga; Yuli Lestarionob

Abstract
Due to the current global oil price, the sand production is considered undesirable product and the control of sand production is considered as one of the main concerns of production engineers. It can damage downhole, subsea equipments and surface production facilities, also increasing the risk of catastrophic failure. As a result of that it costs the producers multiple millions of dollars each year. Therefore, there are many different approaches of sand control designed for different reservoir conditions. Selecting an appropriate technique for preventing formation sand production depends on different reservoir parameters. Therefore, choosing the best sand control method is the result of systematic study. In this paper the sand production factors and their effects are presented where the emphasis is given towards the sand prediction to determine the probability of producing sand from the reservoir, followed by the correct prevention implementation of sand control method. The combination of these two is presented as a s mart control framework that can be applied for sand production management.

Keywords
RMR; Wellbore temperature; Thermal field; Mathematical model; CFD

著录格式
Hisham Ben Mahmuda; Van Hong Leonga; Yuli Lestarionob.Sand production: A s mart control framework for risk mitigation[J]. Petroleum, 2020.6(1): 1-13.