
导读:冠心病的临床治疗计划需要血流动力学参数提供适当的指导。计算流体动力学(CFD)逐渐应用于心血管血流动力学的模拟。然而,对于患者特异性模型,CFD复杂的操作和高昂的计算成本阻碍了其临床应用。
为了解决这些问题,高校和研究所联合开发了心血管血流动力学点数据集和双采样通道深度学习网络,该网络可以分析和再现心血管几何形状与内部血流动力学之间的关系。 统计分析表明,深度学习的血流动力学预测结果与传统CFD方法基本一致,但计算时间缩短了600倍。 从超过200万个节点、预测准确率在90%左右、1秒内预测心血管血流动力学的计算效率以及评估复杂动脉系统的通用性来看,本深度学习方法可以满足大多数情况的需求。
1.心血管血流动力学点数据集:将CFD结果转换成高密度的三维点云。 点云继承了CFD结果表征模型几何结构和流场分布的能力,能够以高分辨率表征真实心血管模型复杂的流场分布和几何形状
2.双采样通道深度学习网络:该网络可以有效地解决点云的无序性并引入空间关系。通过提取和整合点云的全局和局部特征,该网络可以分析和再现点云数据集中血管几何形状与相应血流动力学之间的关系。
3.缩短计算时间:统计分析表明,深度学习的血流动力学预测结果与传统CFD方法基本一致,但计算时间缩短了600倍。

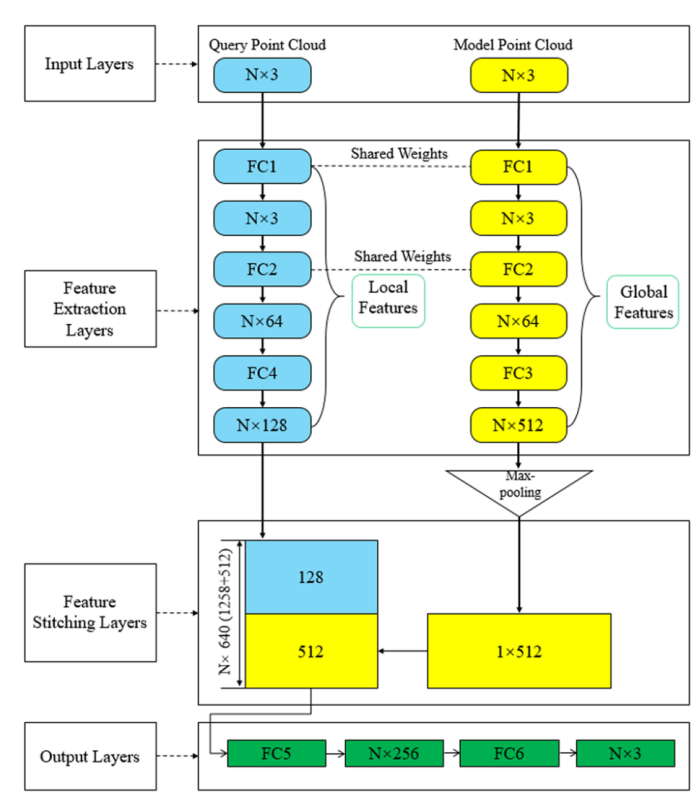
图1深度学习网络构建。网络以三维空间分量为x、y、z(对于压力,三分量值相同)的N个点作为输入。 通过特征提取和拼接层处理,引入空间关系,提取和再现模型几何与血流动力学之间的关系。 Maxpooling层解决了点云的无序性。 网络的输出是相应查询点云中N个点的血流动力学三维空间分量。
模型几何参数修改。深度学习数据集仅包含110个真实的心血管模型,信息量非常有限,远远不足以表示模型的几何形状与相应的血流动力学之间的关系。 因此,基于前人心血管形态学研究的统计结果,对110个原始心血管模型的几何参数进行调整,增加模型数量。 对于每个参数,在给定范围内随机选取一个值作为原始模型的修改依据。
CABG的模拟运行和CFD模拟。 在模型扩展后,我们进行了CABG操作的仿真实现和CFD仿真。 由于大多数患者未行CABG手术,除行CABG的病例外,均行虚拟搭桥手术。 在临床医生的同意下,使用Mimics (Materialize NV, BE)建模软件部署直径为2mm的左乳内动脉(LIMA)。 根据几何图形的生成,采用ANSYS- meshing软件(ANSYS, Canonsburg, USA)生成带边界层的四面体数值网格。 通过网格无关性测试,选择总网格数,节点数在283万到301万之间。 在ANSYS- cfx (ANSYS, Canonsburg, USA)上进行稳态流动模拟。 将血流简化为密度为1050 kg/m^3、粘度为0.0035 Pa·s的不可压缩牛顿流体。 假设心跳周期波速峰值为60,在进气道上施加1.125 m/s的速度边界。 出口边界设为零压力条件。 所有墙体边界均设置无滑移条件。 在补充方法中总结了更多细节。
数据集的创建和深度学习网络的提出。 利用仿真软件(如ANSYS、OpenFOAM等),可以直接输出CFD仿真结果的术前、术后、速度、压力四组高密度三维点云形式。
误差函数的定义。 参考前人研究的评价标准,将NMAE和MRE定义为误差函数,用于评价基于CFD结果的深度学习网络预测的准确性。
统计和可重复性。所有ERR的计算都是基于测试集中100个模型的速度或压力结果。本研究取100个模型ERR的平均值。采用标准偏差计算误差条。
1、速度场预测结果:
当将术前和术后速度场数据集作为所提出的深度学习网络的输入时,可以获得损失函数值与epoch的关系(见补充图2)。 图2为同一区域三维速度场分布流线图和速度级等值线剖面图。 结果表明,两种方法得到的速度场具有较好的可靠性。深度学习预测结果可以反映冠脉搭桥对心血管系统内部流场分布的影响。 它能准确再现小病变冠状动脉和重建移植物的速度场,既能反映术前不同狭窄率LAD分支的缺血情况,又能反映术后血供改善情况。 此外,从预测结果可以看出,CABG对移植物和狭窄LAD的流场影响较大,而对其他部位的流场影响较小。 该网络能够有效识别接枝对流场的显著和不显著干扰,突出了其高性能。

图2使用狭窄率为85%的样本,CFD和深度学习(DL)方法的速度场比较。 a-d为通过CFD和DL得到的CABG前后整个心血管内部流场流线图。 a-d中黑色箭头所示位置为升主动脉漩涡区。 c、d中红色箭头所示位置为移植物。 e-h冠状动脉和移植物流场流线型图。 冠状动脉内的血流速度小于主动脉内的血流速度,这意味着在相同的速度色条下,很难清晰地显示冠状动脉内的流场分布。 因此,冠状动脉流场单独显示。 g-h中蓝色箭头所示的位置是移植物与LAD之间的连接部位。 i, j为速度分布的截面图,分别来自(i): RA分支; (ii)狭窄前LAD近端; (iii)狭窄后的LAD远端; (iv):降主动脉; (v):贪 污。 (v)能反映接枝内的层流。 对比结果证实了两种方法得到的速度场具有较高的一致性。 这清楚地显示了CABG手术对整个心血管系统流场分布的影响。
2、压力场预测结果:
作为网络输入的压力数据集比速度场数据集包含的信息更少,这体现在损失函数值对epoch的收敛速度上(见补充图2)。 损失函数收敛得更快。 图3为通过深度学习和CFD方法获得的三维压力分布云图,为同一部位的截面图。 两种方法得到的压力场也比较一致。
3、深度学习提高了计算效率:
训练完成后,将测试集中心血管模型的点坐标空间信息输入到网络中,一个模型的计算时间约为10分钟,深度学习将单个模型的计算效率提高了600倍。 虽然完成网络训练需要一些时间(大约40小时),但是这个过程只需要完成一次,就可以预测给定测试集中所有模型的血流动力学。结合结果的准确性分析,所提出的深度学习网络能够高效、准确地预测具有小移植物和冠状动脉分支的复杂心血管系统的三维血流动力学。

图3使用狭窄率为85%的样本,CFD和深度学习(DL)的压力场对比。 由于CFD出口边界设置为零压力条件,因此图中的压力值实际上是相对于冠状动脉出口的压差。 a-d为通过CFD和DL获得的冠脉搭桥前后全心压力分布云图。 e、f分别为(i)狭窄前LAD近端压力分布剖面图; (ii)狭窄后的LAD远端; (iii):降主动脉; (四):贪 污。 对比结果证实了两种方法得到的压力场具有较高的一致性。 冠状动脉压力预测的结果可以帮助我们计算FFR,从而进一步评估我们的深度学习方法的性能。
3、根据预测结果计算FFR和改进流量:
分别使用CFD和深度学习获得的血流动力学结果计算移植物和狭窄远端术前FFR值和术后血流值。图4a、b为两种方法得到的各模型的FFR与改进流量的散点图,可见两种方法得到的FFR与改进流量的相关性很好。 Bland-Altman分析结果如图4c, d所示:97组FFR数据和97组改进流量数据落在95%置信区间内(FFR:−0.07780-0.09254; Flow:−1.282 - 0.8568),证实了两种方法计算的临床指标是一致的。

图4 CFD和深度学习得到的FFR和改善血流量的比较。 a是CFD (FFRCFD)和深度学习(FFRDL)的FFR值的散点图。 b是CFD (FLOWCFD)和深度学习(FLOWDL)改善的血流量值的散点图。 c、d为对应(a、b)的Bland-Altman分析图。 用于计算FFR和改善血流量的血流动力学结果来自测试集中的100个心血管模型。
4、预测误差分析:
提取了整个心血管模型中预测误差函数值较大的区域(MRE > 10%),如图5a、b所示。涡流主要分布在主动脉和主动脉上支,而不是冠状动脉和移植物。 主动脉和主动脉上支区域的点占查询点云的99%以上,整个区域中超过30%的点位于漩涡区域,这是心血管模型预测误差的主要来源。 我们只提取了用Eigen螺旋度法定义的涡旋区域内的点,水平为0.005,预测结果的实际值为44.89 s−1,计算误差如图5c所示。 冠状动脉和移植物部分的点仅占查询点云的1%,且仅有约10%的点位于漩涡区,对预测误差影响不大。 固定了测试集并将训练集的大小从10%增加到100%,然后计算涡流区域的MRE,如图5c所示。 即使在训练集的最大值处,漩涡部分的MRE仍然有下降的趋势。 有了更大的数据集,准确性也会提高。 收集更多的冠状动脉狭窄患者的心血管模型来构建更丰富的数据集是必要的,因为更多的数据将导致更高的预测精度和更好的模型性能。

图5预测误差分析。以术前测试集中的某模型为样本,a为其CFD模拟流场中的涡区,涡区主要分布在主动脉和主动脉上支,而不是移植物和冠状动脉。 与整个模型相比,移植物和冠状动脉漩涡区的点数仅占所有查询点的0.1%。 大多数模型在红框圈出的升主动脉区域存在明显的漩涡区。 为了清晰地表示高预测误差点(MRE > 10%)的分布,b表示与(a)相同模型的深度学习预测速度场中高误差点(圈内区域)。 这些点的分布与(a)中的涡流区高度一致,证明误差主要来自主动脉和主动脉上支的涡流区。 c表示仅在涡旋区域内随训练集大小不同的预测误差。 c表示训练集大小对涡区MRE的影响。 我们固定了测试集,并将训练集的大小从10%增加到100%。 然后计算并观测了涡旋区的MRE。 当训练集的大小达到100%时,MRE仍然呈下降趋势。 最小值28.53%仍远高于主动脉及主动脉上支MRE(9.74±3.83%),如表1所示。 进一步证实了预测误差的来源,并表明有必要增加训练集的规模。
目前尚未有研究对包括小移植物和冠状动脉分支在内的胸主动脉树等复杂模型进行三维血流动力学预测。本工作弥补了这一差距,这主要是由于使用点云来创建数据集并提出了高性能的深度学习网络。
本文深度学习方法具有高度的通用性,不仅限于指导CABG的实施和冠心病的治疗。 它可以在给定的数据集中分析和再现复杂的心血管几何形状与血流动力学之间的关系,可以扩展到其他器官和组织的血流动力学模拟,甚至是实验条件下的流场研究。
近日,笔者在仿真秀官网独家原创发布视频课程《血流动力学临床医学研究高级进阶33讲:自学CFD仿真、体外循环实验和AI深度学习》正式上线了,让用户掌握CFD仿真+体外循环实验+AI深度学习技能,全面判断血管疾病和制定科学治疗方案。希望帮助血流动力学基础的临床医生、医学科研人员和高校学生快速地掌握血流动力学的基础概念和流程,以及了解血流动力学在血管疾病的起因、发展,手术疗效评估和手术方案设计中的应用。
《血流动力学临床医学研究高级进阶33讲:自学CFD仿真、体外循环实验和AI深度学习》

为了让大家更好地将所学知识应用到实际工作中,欢迎读者朋友联系仿真秀与我开展技术交流与合作。
与作者或仿真秀开展合作咨询

来源:仿真秀App